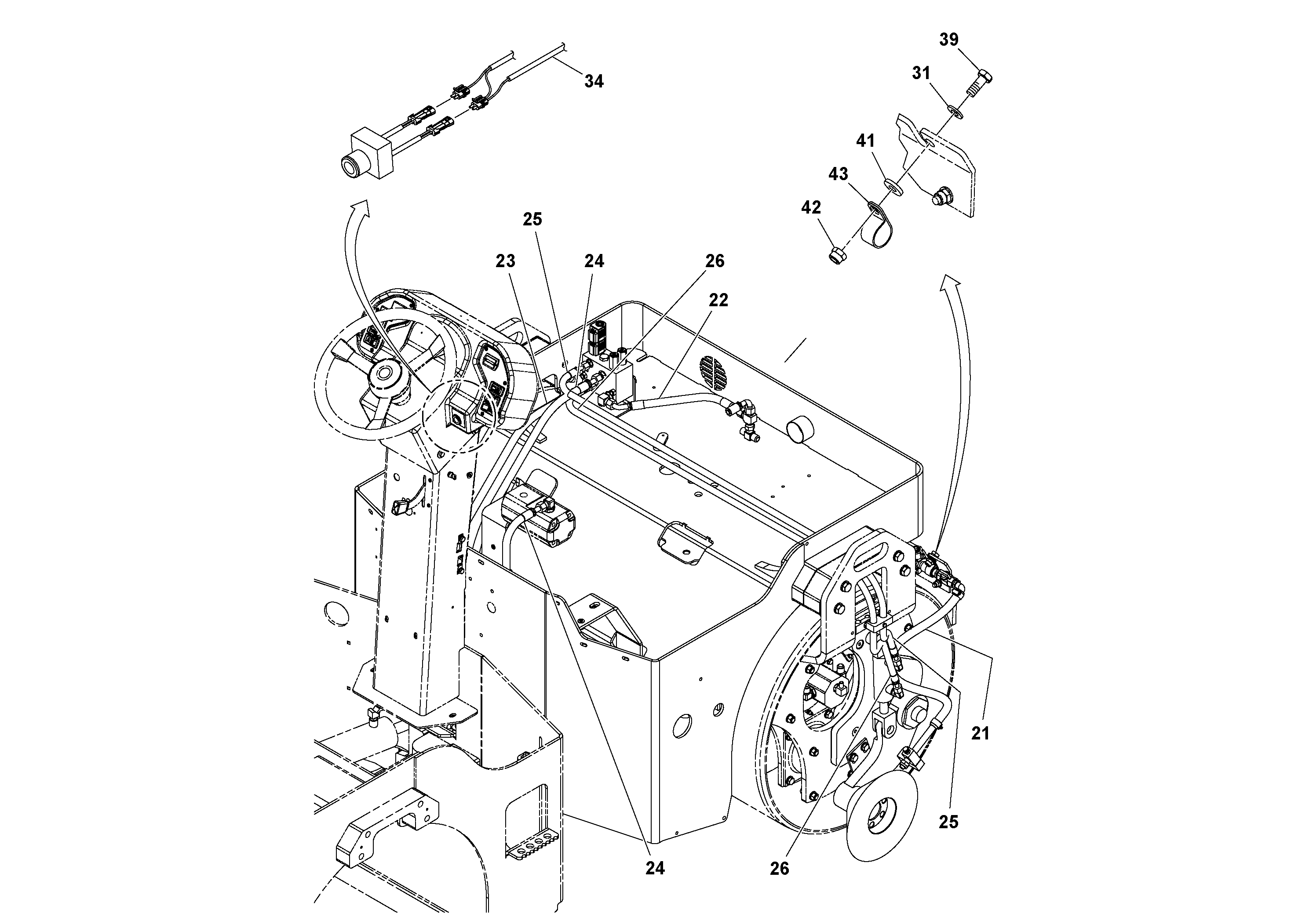
Запчасти Volvo DD29/DD30/DD31HF/DD38HF S/N 197592 - 72713 Edge Compactor Installation

Схема запчастей Volvo DD29/DD30/DD31HF/DD38HF S/N 197592 - - 72713 Edge Compactor Installation
FIT
1:1
100%

Артикул

Название

Примечание

Количество

22

RM 13155411

Hose assembly

1шт.

23

RM 13155429

Hose assembly

1шт.

24

RM 13155437

Hose assembly

1шт.

25

RM 13155452

Hose assembly

1шт.

26

RM 43930221

Hose assembly

1шт.

31

RM 96741046

Плоская шайба

1шт.

31

RM 96741046

Плоская шайба

1шт.

34

RM 43952985

Cable harness

1шт.

39

RM 96702287

Винт шестигранник

1шт.

39

RM 96702287

Винт шестигранник

1шт.

41

RM 96711833

Шайба

1шт.

41

RM 96711833

Шайба

1шт.

42

RM 96704614

Гайка

1шт.

42

RM 96704614

Гайка

1шт.

43

RM 95396776

Hose clamp

1шт.

Выбрано товаров: 15