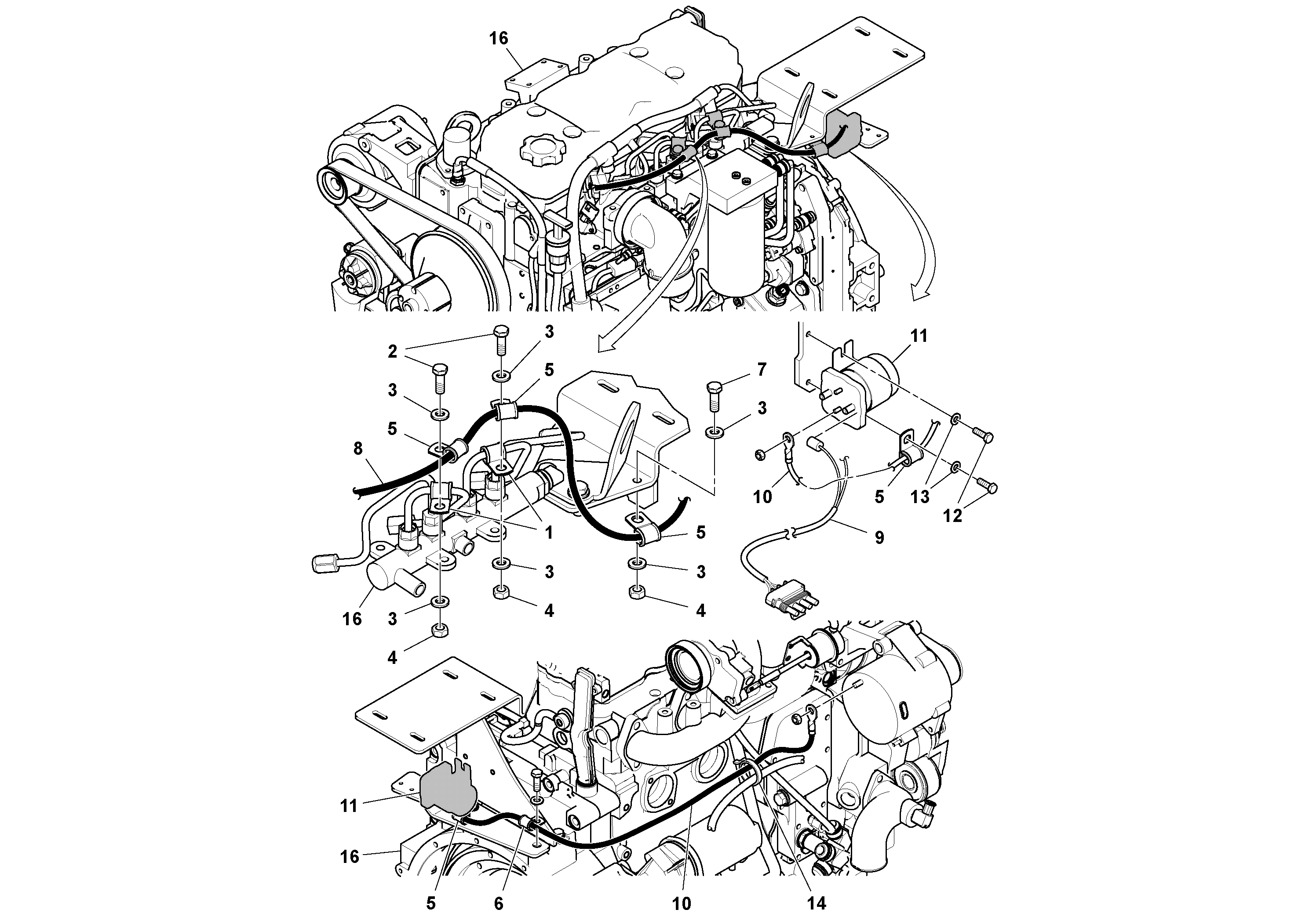
Запчасти Volvo DD90 91497 Grid Heater Installation DD90/DD90HF S/N 197375 -

Схема запчастей Volvo DD90 - 91497 Grid Heater Installation DD90/DD90HF S/N 197375 -
FIT
1:1
100%

Артикул

Название

Примечание

Количество

1

RM 59371922

Зажим

1шт.

10

RM 43809318

Electronic unit

1шт.

11

RM 13887732

Реле

1шт.

12

RM 96705769

Винт шестигранник

1шт.

13

RM 96704663

Шайба

1шт.

13

RM 96704663

Шайба

1шт.

14

RM 95373973

Locking wire

1шт.

14

RM 95373973

Locking wire

1шт.

16

RM 46641601

Двигатель в сборе

1шт.

2

RM 96701958

Винт шестигранник

1шт.

3

RM 96741053

Шайба

1шт.

3

RM 96741053

Шайба

1шт.

4

RM 96702873

Гайка

1шт.

4

RM 96702873

Гайка

1шт.

5

RM 59374405

Зажим

1шт.

6

RM 59661413

Зажим

1шт.

7

RM 96704564

Винт шестигранник

1шт.

7

RM 96704564

Винт шестигранник

1шт.

8

RM 46641643

Cable

1шт.

9

RM 46641627

Cable harness

1шт.

Выбрано товаров: 20