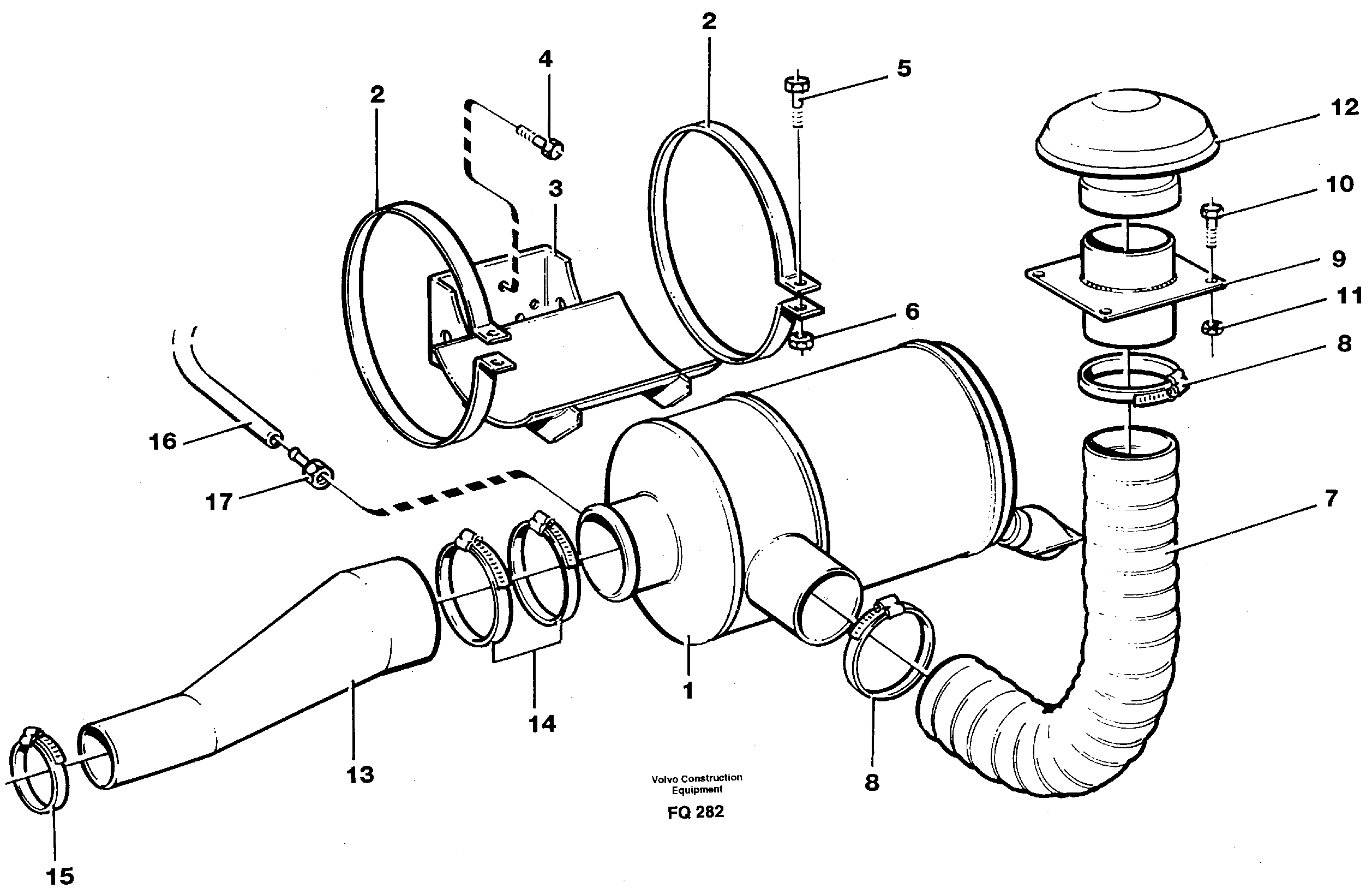
Запчасти Volvo EC130 44059 Фильтр воздушный EC130 ?KERMAN ?KERMAN EC130 SER NO - 103

Схема запчастей Volvo EC130 - 44059 Фильтр воздушный EC130 ?KERMAN ?KERMAN EC130 SER NO - 103
FIT
1:1
100%

Артикул

Название

Примечание

Количество

1

VOE 14216201

Air cleaner

1шт.

1

VOE 14216201

Air cleaner

1шт.

10

VOE 970945

Винт шестигранник

1шт.

10

VOE 970945

Винт шестигранник

1шт.

11

VOE 971071

Hexagon nut

1шт.

11

VOE 971071

Hexagon nut

1шт.

12

VOE 3950732

Крышка

1шт.

12

VOE 3950732

Крышка

1шт.

13

VOE 14259394

Шланг

1шт.

14

VOE 943484

Hose clamp

1шт.

14

VOE 943484

Hose clamp

1шт.

15

VOE 943481

Hose clamp

1шт.

15

VOE 943481

Hose clamp

1шт.

16

VOE 943727

Шланг

L= 600mm

1шт.

16

VOE 943727

Шланг

L= 600mm

1шт.

17

VOE 11033365

Nipple

1шт.

17

VOE 11033365

Nipple

1шт.

2

VOE 4712041

Tensioning band

1шт.

2

VOE 4712041

Tensioning band

1шт.

3

VOE 14259410

14259410

1шт.

4

VOE 13970944

Винт шестигранник

1шт.

4

VOE 13970944

Винт шестигранник

1шт.

5

VOE 940142

Винт шестигранник

1шт.

5

VOE 940142

Винт шестигранник

1шт.

6

VOE 963106

Lock nut

1шт.

6

VOE 963106

Lock nut

1шт.

7

VOE 14259419

Шланг

1шт.

8

VOE 943483

Hose clamp

1шт.

8

VOE 943483

Hose clamp

1шт.

9

VOE 14259418

Inlet manifold

1шт.

Выбрано товаров: 0