Запчасти Volvo EC650 33728 Compressor with fitting parts, cooling agent R134a EC650 ?KERMAN ?KERMAN EC650 SER NO - 538

Схема запчастей Volvo EC650 - 33728 Compressor with fitting parts, cooling agent R134a EC650 ?KERMAN ?KERMAN EC650 SER NO - 538
FIT
1:1
100%

Артикул

Название

Примечание

Количество

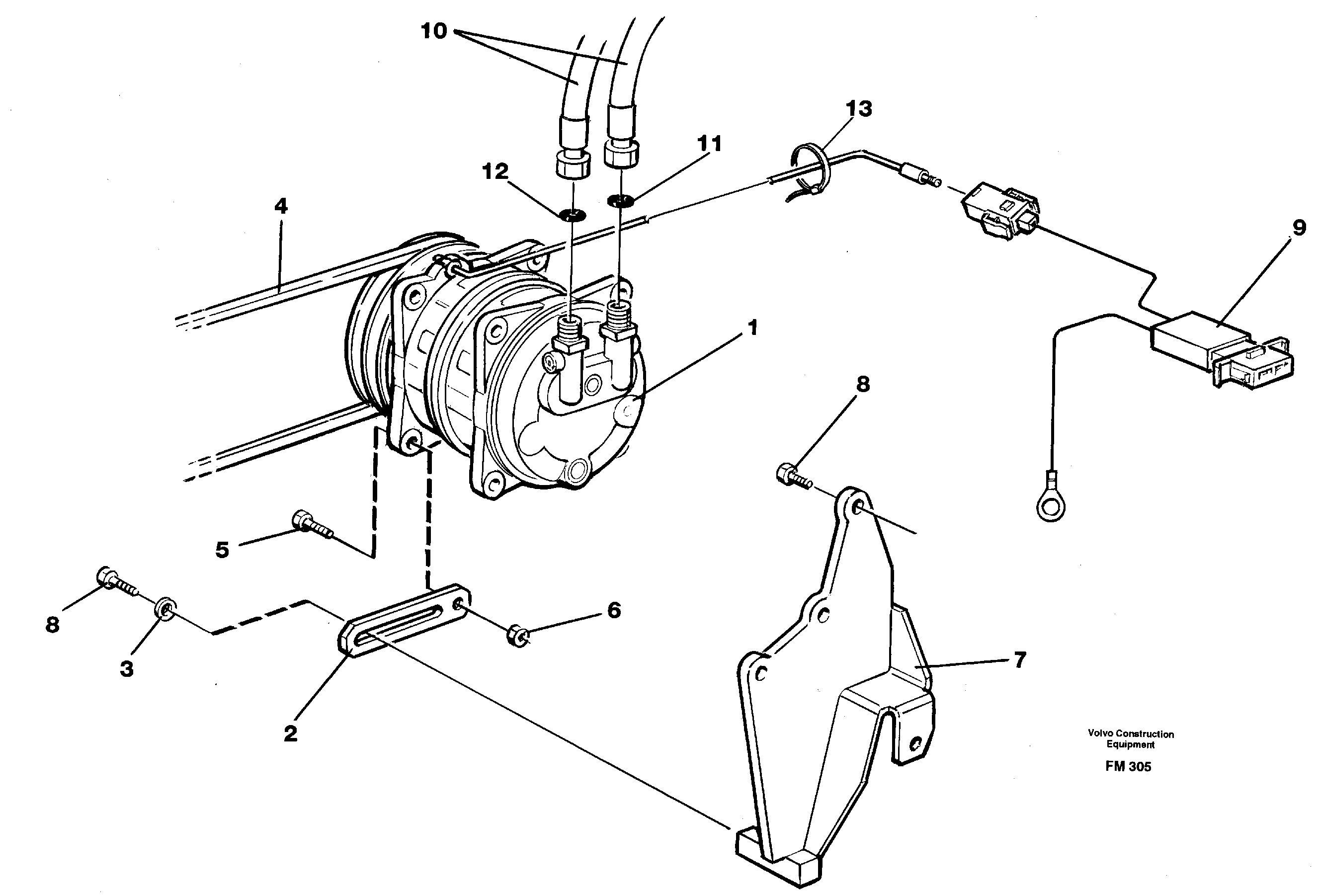
1

VOE 14268211

Compressor

1шт.

1

VOE 14268211

Compressor

1шт.

11

VOE 3537503

Кольцо уплотнительное (О-кольцо)

1шт.

11

VOE 3537503

Кольцо уплотнительное (О-кольцо)

1шт.

12

VOE 3537507

Кольцо уплотнительное (О-кольцо)

1шт.

12

VOE 3537507

Кольцо уплотнительное (О-кольцо)

1шт.

13

VOE 14016673

Strip clamp

1шт.

13

VOE 14016673

Strip clamp

1шт.

2

VOE 14267805

Tensioner

1шт.

3

VOE 976945

Шайба

1шт.

3

VOE 976945

Шайба

1шт.

4

VOE 967126

Ремень клиновой (приводной)

1шт.

5

VOE 13970947

Винт шестигранник

1шт.

5

VOE 13970947

Винт шестигранник

1шт.

6

VOE 971071

Hexagon nut

1шт.

6

VOE 971071

Hexagon nut

1шт.

7

VOE 14263900

14263900

1шт.

8

VOE 955536

Болт

1шт.

8

VOE 955536

Винт шестигранник

1шт.

9

VOE 14261397

14261397

1шт.

Выбрано товаров: 0