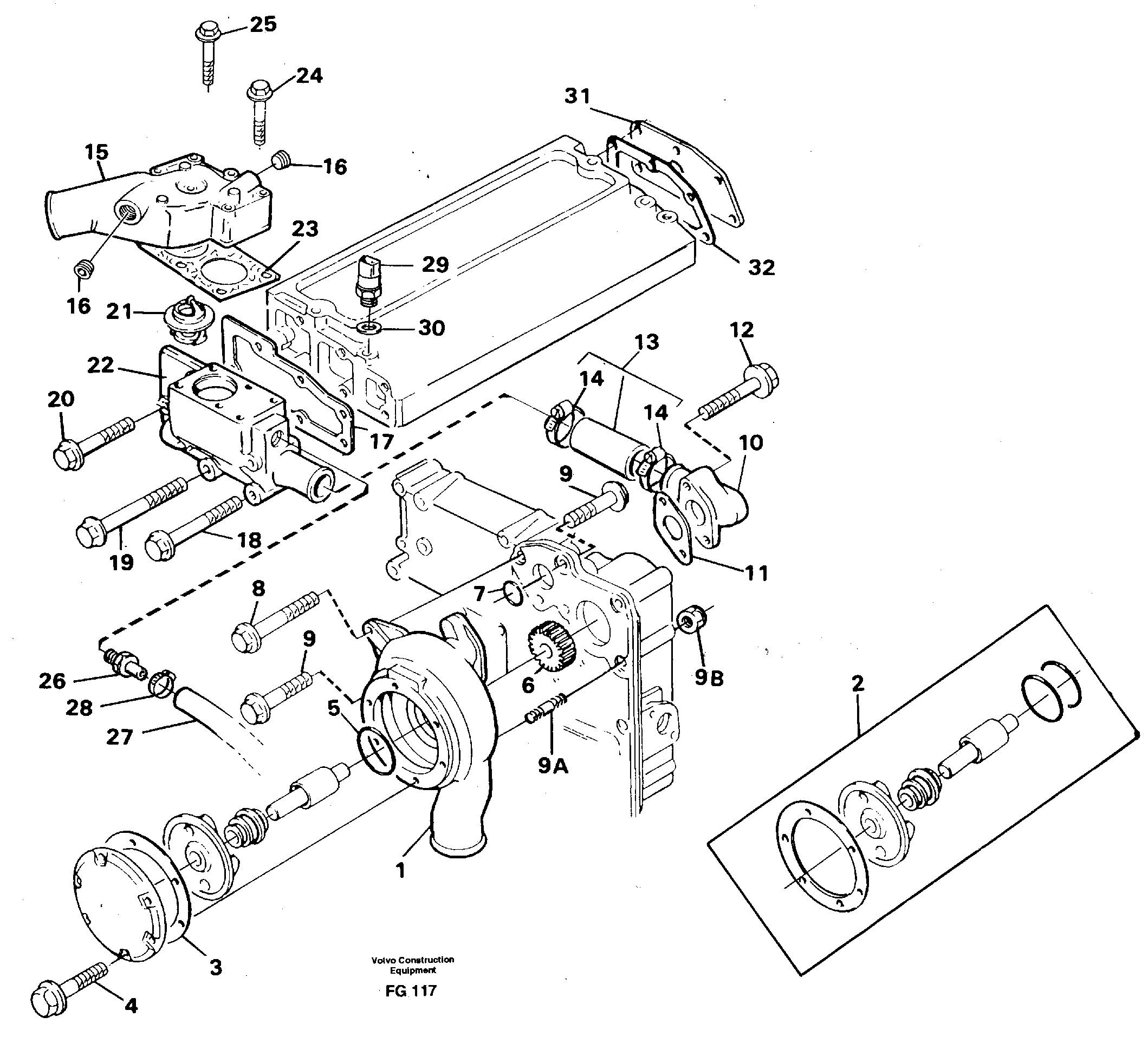
Запчасти Volvo EW130C 82643 Водяной насос EW130C ?KERMAN ?KERMAN EW130C SER NO - 583

Схема запчастей Volvo EW130C - 82643 Водяной насос EW130C ?KERMAN ?KERMAN EW130C SER NO - 583
FIT
1:1
100%

Артикул

Название

Примечание

Количество

VOE 11703414

Водяной насос

1шт.

10

VOE 11998049

Соединитель

1шт.

11

VOE 11998050

Прокладка

1шт.

11

VOE 11998050

Прокладка

1шт.

12

VOE 13945444

Болт

1шт.

12

VOE 13945444

Screw

1шт.

13

VOE 11998051

Hose kit

1шт.

13

VOE 11998051

Hose kit

1шт.

14

VOE 11998052

Зажим

1шт.

14

VOE 11998052

Зажим

1шт.

15

VOE 11997078

Thermostat housing

1шт.

16

VOE 483724

Пробка (заглушка)

1шт.

17

VOE 11998047

Прокладка

1шт.

17

VOE 11998047

Прокладка

1шт.

18

VOE 11998048

Болт

1шт.

18

VOE 11998048

Болт

1шт.

19

VOE 13965182

Болт

1шт.

19

VOE 13965182

Screw

1шт.

2

VOE 11701604

Ремкомплект

1шт.

20

VOE 13948217

Screw

1шт.

20

VOE 13948217

Болт

1шт.

21

VOE 6210419

Термостат

1шт.

21

VOE 6210419

Термостат

1шт.

22

VOE 11701606

Connecting box

1шт.

23

VOE 11998054

Прокладка

1шт.

23

VOE 11998054

Прокладка

1шт.

24

VOE 13948217

Screw

1шт.

24

VOE 13948217

Болт

1шт.

25

VOE 13948217

Screw

1шт.

25

VOE 13948217

Болт

1шт.

26

VOE 11997079

Соединитель

1шт.

27

VOE 11997080

Шланг

1шт.

27

VOE 11997080

Шланг

1шт.

28

VOE 11999063

Зажим

1шт.

29

VOE 11039194

Temperature sensor

1шт.

29

VOE 11039194

Temperature sensor

1шт.

3

VOE 11998040

Прокладка

1шт.

3

VOE 11998040

Прокладка

1шт.

30

VOE 7011996

Прокладка

1шт.

30

VOE 7011996

Прокладка

1шт.

4

VOE 11999033

Болт

1шт.

4

VOE 11999033

Болт

1шт.

5

VOE 975673

Кольцо уплотнительное (О-кольцо)

1шт.

5

VOE 975673

Кольцо уплотнительное (О-кольцо)

1шт.

6

VOE 11998037

Gear

1шт.

6

VOE 11998037

Gear

1шт.

7

VOE 11707623

Кольцо уплотнительное (О-кольцо)

1шт.

7

VOE 11707623

Кольцо уплотнительное (О-кольцо)

1шт.

8

VOE 13965182

Болт

1шт.

8

VOE 13965182

Screw

1шт.

9

VOE 946470

Flange screw

1шт.

9

VOE 946470

Flange screw

1шт.

9A

VOE 11998911

Шпилька

1шт.

9B

VOE 13945408

Гайка

1шт.

9B

VOE 13945408

Гайка

1шт.

Выбрано товаров: 55