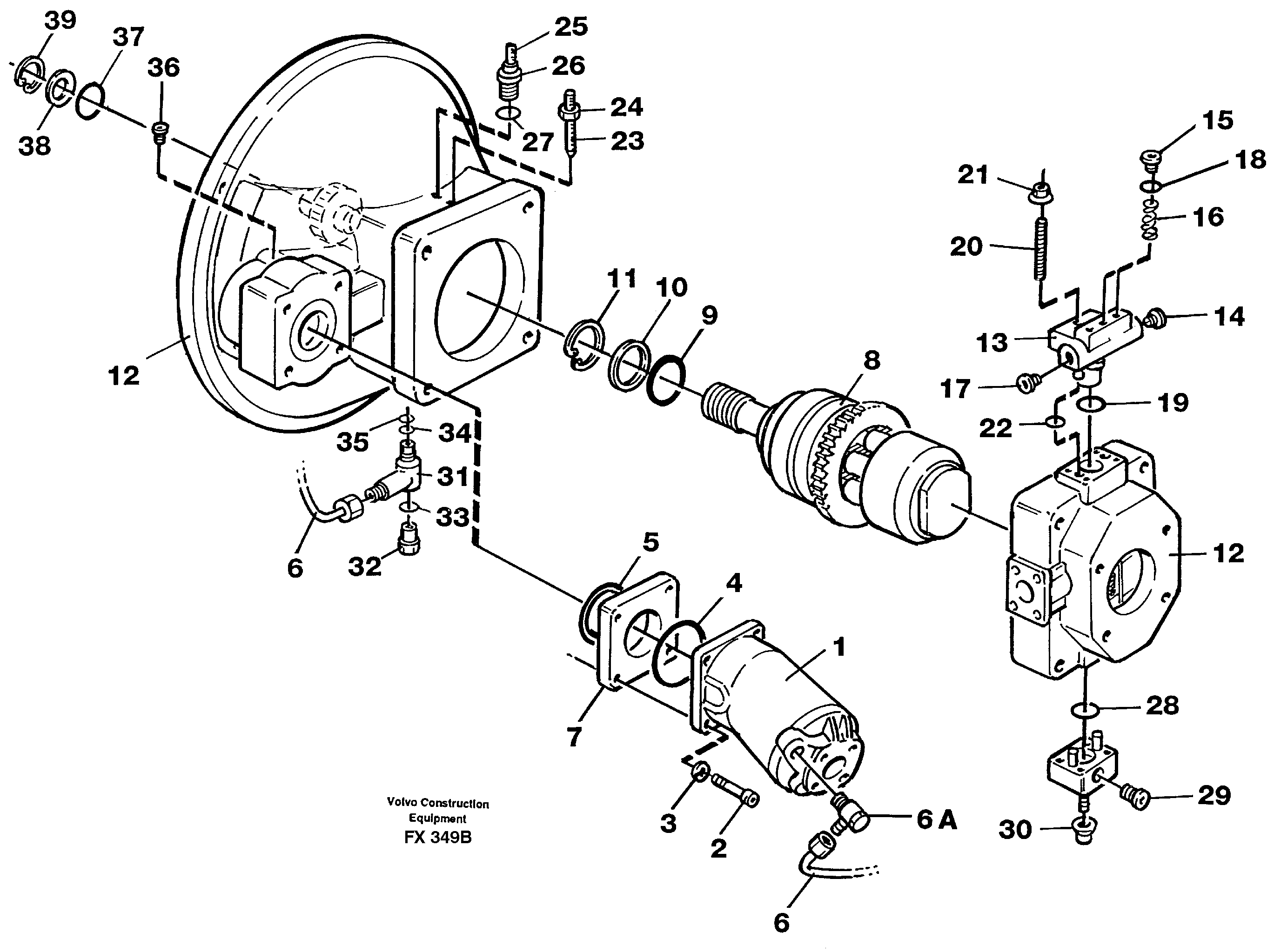
Запчасти Volvo EW150C 41911 Pump gear box EW150C SER NO 689-

Схема запчастей Volvo EW150C - 41911 Pump gear box EW150C SER NO 689-
FIT
1:1
100%

Артикул

Название

Примечание

Количество

VOE 14265871

Pump unit

1шт.

VOE 14265871

Pump unit

1шт.

1

VOE 14340677

Насос

1шт.

10

VOE 11703386

Кольцо уплотнительное

1шт.

11

VOE 11701785

Retaining ring

1шт.

13

VOE 11703389

Регулятор давления

1шт.

14

VOE 11703390

Пробка (заглушка)

1шт.

15

VOE 11703391

Пробка (заглушка)

1шт.

16

VOE 11703392

Compression spring

1шт.

17

VOE 14211624

Tube Plug

1шт.

18

VOE 14023176

Кольцо уплотнительное (О-кольцо)

1шт.

19

VOE 11997670

Кольцо уплотнительное (О-кольцо)

1шт.

2

VOE 959256

Allen Hd Screw

1шт.

20

VOE 11703393

Шпилька

1шт.

21

VOE 14211725

Lock nut

1шт.

21

VOE 14211725

Lock nut

1шт.

22

VOE 4881722

Кольцо уплотнительное (О-кольцо)

1шт.

22

VOE 4881722

Кольцо уплотнительное (О-кольцо)

1шт.

23

VOE 11703395

Шпилька

1шт.

24

VOE 14212124

Гайка

1шт.

25

VOE 11703394

Шпилька

1шт.

26

VOE 11703396

Гайка

1шт.

27

VOE 4880494

Кольцо уплотнительное (О-кольцо)

1шт.

27

VOE 4880494

Кольцо уплотнительное (О-кольцо)

1шт.

28

VOE 11703397

Кольцо уплотнительное (О-кольцо)

1шт.

29

VOE 14211623

Plug

1шт.

29

VOE 14211623

Пробка (заглушка)

1шт.

3

VOE 11702944

Шайба

1шт.

30

VOE 14211725

Lock nut

1шт.

30

VOE 14211725

Lock nut

1шт.

31

VOE 11703383

Клапан регулирующий (распределительный)

1шт.

32

VOE 14211724

Гайка

1шт.

33

VOE 11703384

Кольцо уплотнительное (О-кольцо)

1шт.

34

VOE 11715187

Кольцо уплотнительное (О-кольцо)

1шт.

35

VOE 4880494

Кольцо уплотнительное (О-кольцо)

1шт.

35

VOE 4880494

Кольцо уплотнительное (О-кольцо)

1шт.

36

VOE 14211623

Plug

1шт.

36

VOE 14211623

Пробка (заглушка)

1шт.

37

VOE 11703387

Кольцо уплотнительное (О-кольцо)

1шт.

38

VOE 11703388

Прокладка

1шт.

38

VOE 11703388

Прокладка

1шт.

39

VOE 914533

Retaining ring

1шт.

39

VOE 914533

Кольцо стопорное

1шт.

4

VOE 11701461

Кольцо уплотнительное (О-кольцо)

1шт.

5

VOE 14211819

Кольцо уплотнительное (О-кольцо)

1шт.

5

VOE 14211819

Кольцо уплотнительное (О-кольцо)

1шт.

6

VOE 11702943

Трубка

1шт.

6A

VOE 11708574

Banjo nipple

1шт.

7

VOE 11703385

Фланец

1шт.

9

VOE 14016903

Кольцо уплотнительное (О-кольцо)

1шт.

9

VOE 14016903

Кольцо уплотнительное (О-кольцо)

1шт.

Выбрано товаров: 51