Запчасти Volvo EW160B 78146 Quickfit, hydraulic, S1 EW160B

Схема запчастей Volvo EW160B - 78146 Quickfit, hydraulic, S1 EW160B
FIT
1:1
100%

Артикул

Название

Примечание

Количество

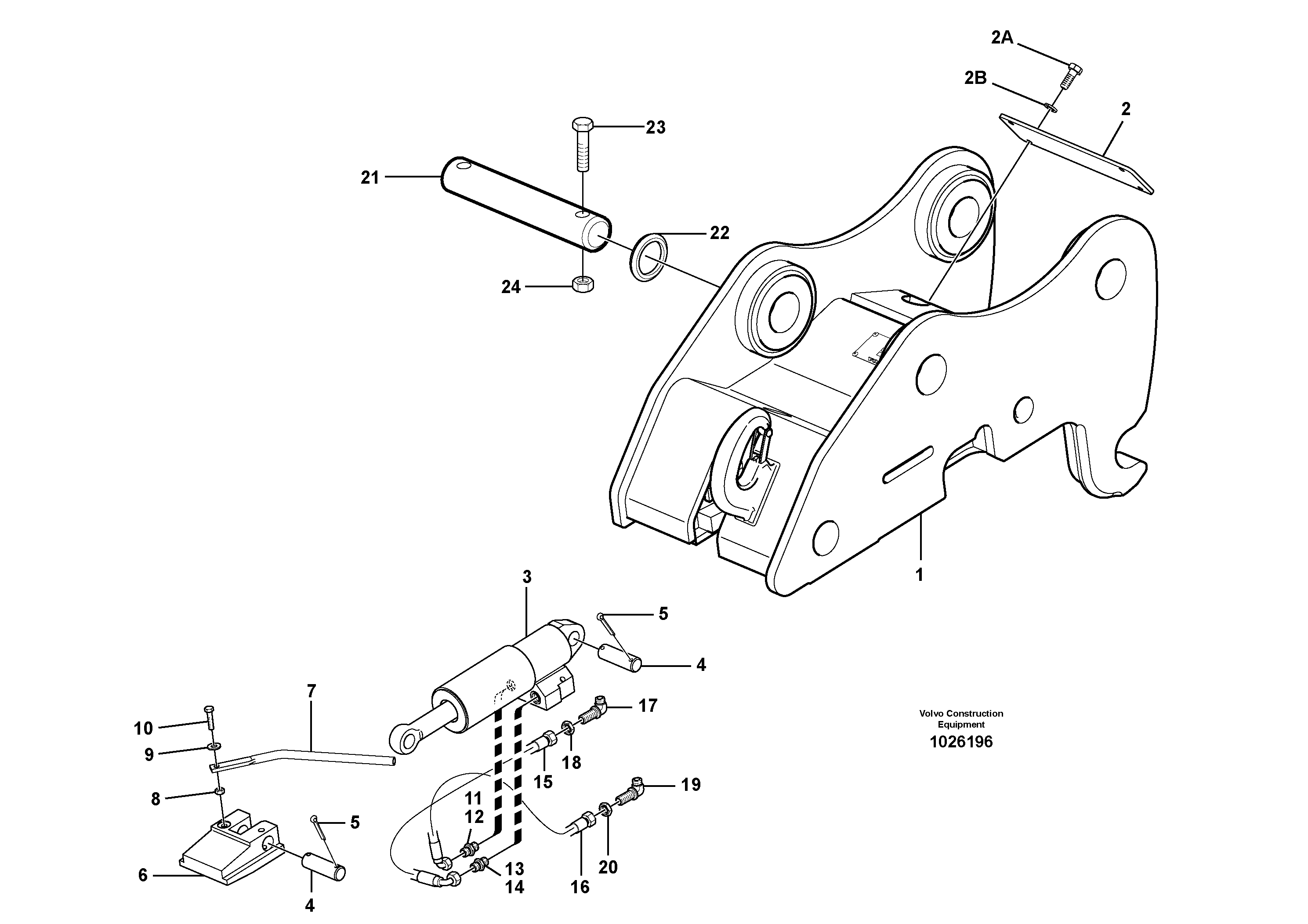
VOE 14533676

Quick attachment

1шт.

1

VOE 14546820

Qik Attachment

1шт.

10

SA 9011-10807

Болт

1шт.

11

VOE 9412-22020

Nipple

1шт.

12

VOE 9426-20050

Кольцо уплотнительное

1шт.

12

VOE 9426-20050

Кронштейн

1шт.

13

SA 9412-22050

Соединитель

1шт.

13

SA 9412-22050

Соединитель

1шт.

14

SA 9426-20040

Прокладка

1шт.

15

SA 9459-05110

Шланг

1шт.

16

SA 9459-05130

Шланг

1шт.

17

SA 9411-95950

Elbow

1шт.

17

SA 9411-95950

Elbow

1шт.

18

SA 2043-00120

Гайка

1шт.

18

SA 2043-00120

Hexagon nut

1шт.

19

SA 9411-95940

Elbow

1шт.

19

SA 9411-95940

Elbow

1шт.

2

VOE 14521740

Крышка

1шт.

20

SA 1040-80490

Гайка

1шт.

21

VOE 14515716

Палец

1шт.

22

VOE 14880692

Кольцо

1шт.

22

VOE 14880692

Кольцо

1шт.

23

VOE 983259

Винт шестигранник

1шт.

23

VOE 983259

Винт шестигранник

1шт.

24

VOE 979021

Hexagon nut

1шт.

24

VOE 979021

Hexagon nut

1шт.

2A

VOE 983242

Винт шестигранник

1шт.

2A

VOE 983242

Болт

1шт.

2B

VOE 955921

Шайба пружинная

1шт.

2B

VOE 955921

Шайба пружинная

1шт.

3

VOE 14522370

цилиндр

1шт.

4

VOE 1171-75021

Палец

1шт.

5

VOE 9323-05922

Spring Pin

1шт.

6

VOE 1171-75010

Lock Wedge

1шт.

7

VOE 1171-75030

Indicating Rod

1шт.

8

VOE 983303

Гайка

1шт.

8

VOE 983303

Hexagon nut

1шт.

9

VOE 9211-10000

Шайба

1шт.

Выбрано товаров: 38