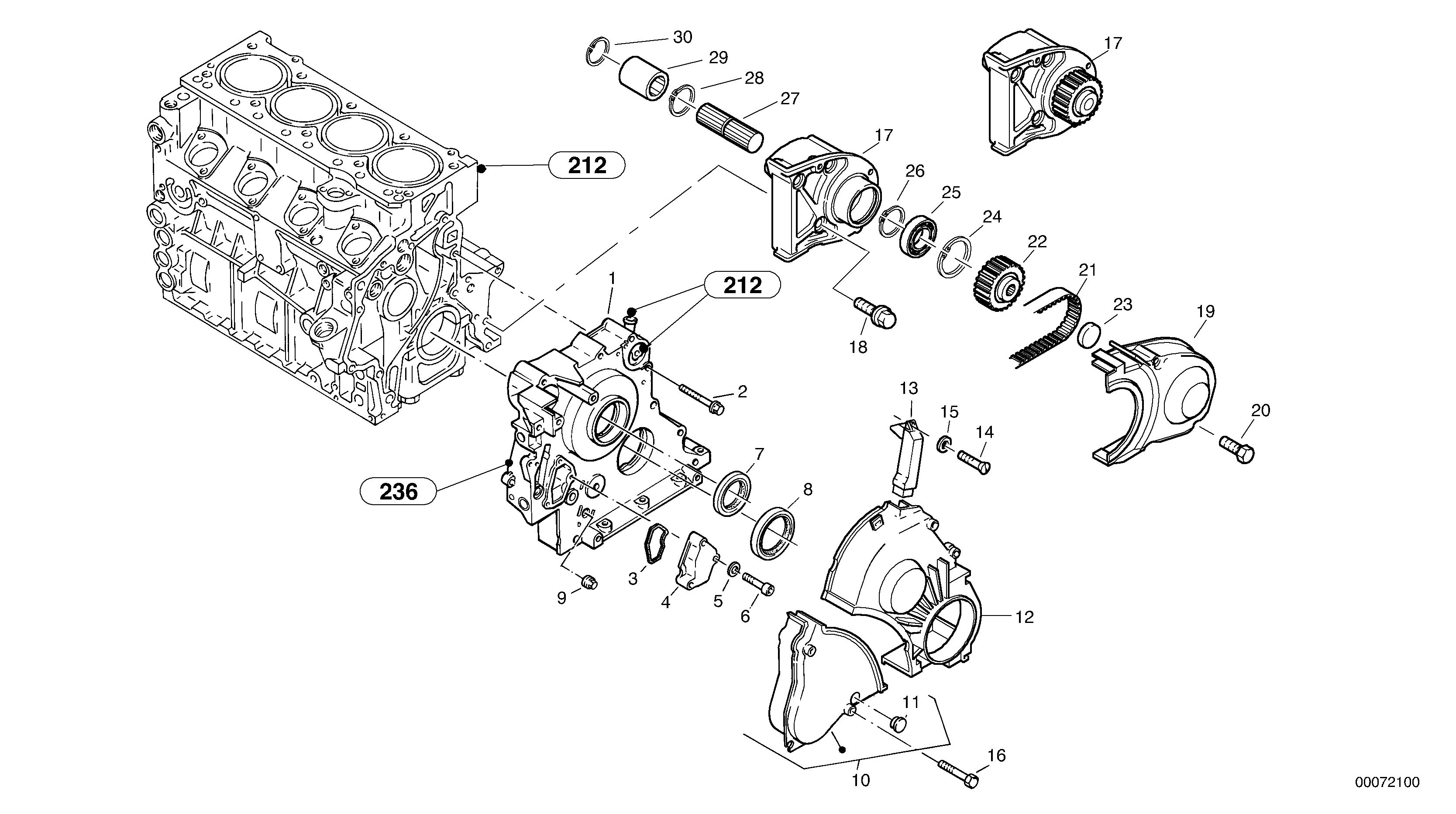
Запчасти Volvo L35B 8453 Timing gear housing (front cover) L35B TYPE 186, 187, 188, 189 SER NO - 2999

Схема запчастей Volvo L35B - 8453 Timing gear housing (front cover) L35B TYPE 186, 187, 188, 189 SER NO - 2999
FIT
1:1
100%

Артикул

Название

Примечание

Количество

1

ZM 2904069

Front cover

1шт.

10

ZM 2290486

Protective hood

1шт.

11

ZM 2904072

Пробка (заглушка)

1шт.

12

ZM 2905383

Protecting casing

1шт.

13

ZM 2900130

Air duct

1шт.

14

ZM 2900131

Болт

M4x12

1шт.

15

VOE 955891

Шайба

A4,3

1шт.

15

VOE 955891

Шайба

A4,3

1шт.

16

VOE 955282

Винт шестигранник

M6x70

1шт.

16

VOE 955282

Винт шестигранник

M6x70

1шт.

17

VOE 15012300

Кронштейн

1шт.

17

ZM 2910193

Conversion kit

1шт.

18

ZM 2906901

Болт

1шт.

19

ZM 2906902

Protecting casing

1шт.

2

ZM 2904100

Болт

1шт.

20

ZM 7095113

Болт

1шт.

21

ZM 2905399

Ремень зубчатый (приводной)

1шт.

22

ZM 2905398

Шкив

1шт.

23

ZM 2905397

Крышка

1шт.

24

ZM 7094944

Lock Ring

68x2,5

1шт.

25

ZM 2905396

Подшипник

1шт.

26

ZM 4332271

Lock Ring

1шт.

27

ZM 2910193

Conversion kit

1шт.

28

ZM 7094951

Кольцо стопорное

16x1

1шт.

29

ZM 4076320

Пластина

1шт.

29

ZM 2909959

Втулка (распорная)

1шт.

3

ZM 2904068

Profil gasket

1шт.

30

VOE 955970

Кольцо стопорное

14x1

1шт.

30

VOE 955970

Retaining ring

14x1

1шт.

4

ZM 2904070

Крышка

1шт.

5

VOE 955892

Шайба

B6,4

1шт.

5

VOE 955892

Шайба

B6,4

1шт.

6

ZM 7096552

Болт

M6x35

1шт.

7

ZM 2291470

Сальник

1шт.

8

ZM 2290458

Сальник

1шт.

9

ZM 8096511

пробки

M14x1,5

1шт.

Выбрано товаров: 36