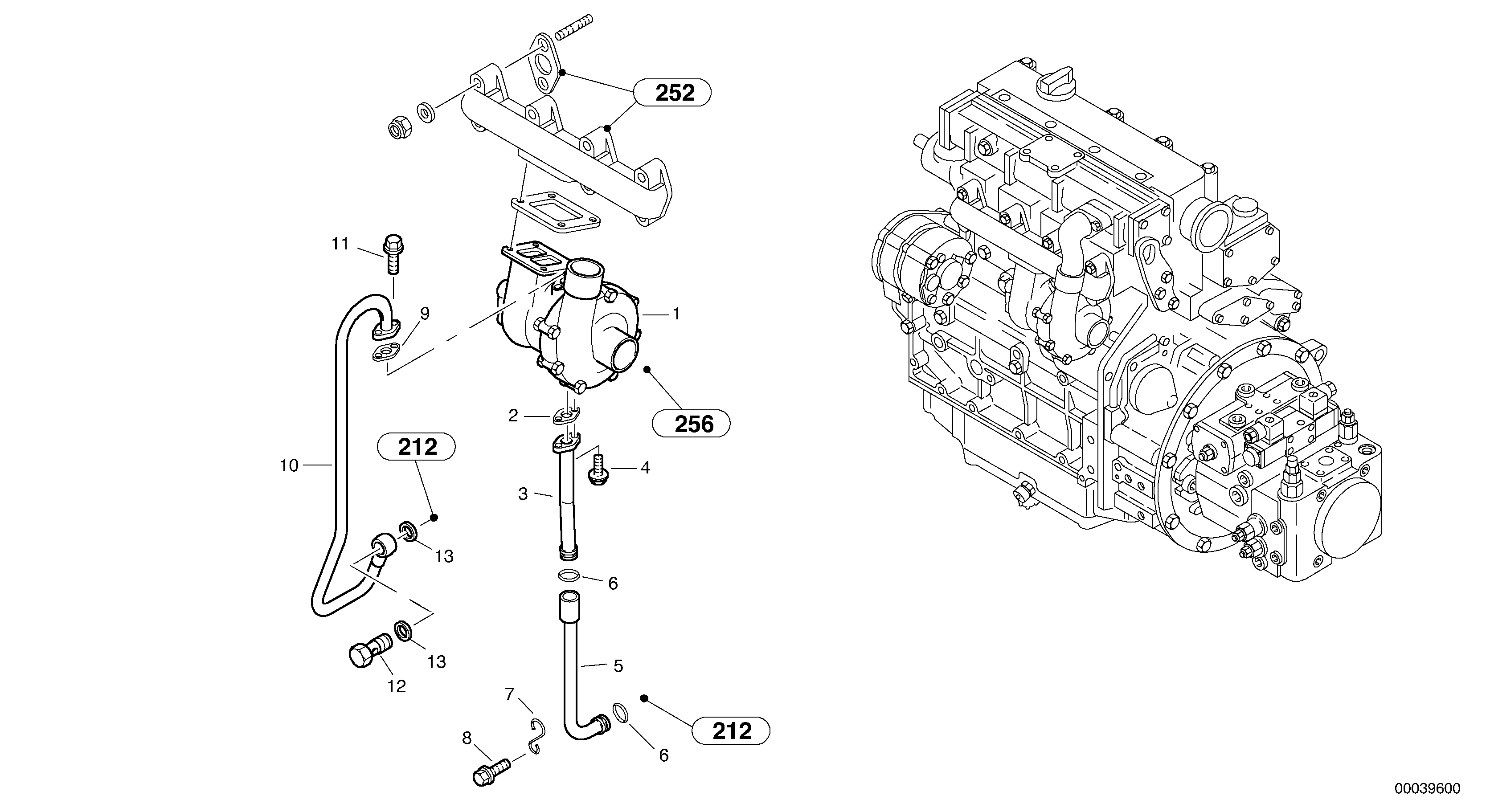
Запчасти Volvo L40B 5460 Exhaust turbo - super charger L40B TYPE 191, 192 SER NO - 1499

Схема запчастей Volvo L40B - 5460 Exhaust turbo - super charger L40B TYPE 191, 192 SER NO - 1499
FIT
1:1
100%

Артикул

Название

Примечание

Количество

1

VOE 20412317

Турбокомпрессор (турбина)

1шт.

10

ZM 2908437

Lubricant Line

1шт.

11

VOE 20405885

Болт

1шт.

11

VOE 20405885

Болт

1шт.

12

VOE 7025167

Hollow screw

1шт.

12

VOE 7025167

Hollow screw

1шт.

13

ZM 7099503

Сальник

A14x18

1шт.

2

VOE 20405790

Прокладка

1шт.

2

VOE 20405790

Прокладка

1шт.

3

VOE 20405600

Return line

1шт.

4

VOE 20405885

Болт

1шт.

4

VOE 20405885

Болт

1шт.

5

ZM 2908438

Return Hose

1шт.

6

VOE 20405822

Кольцо уплотнительное

1шт.

6

VOE 20405822

Кольцо уплотнительное

1шт.

7

ZM 2908440

Тарелка клапана

1шт.

8

VOE 20405792

Болт

1шт.

8

VOE 20405792

Болт

1шт.

9

ZM 2904349

Прокладка

1шт.

Выбрано товаров: 19