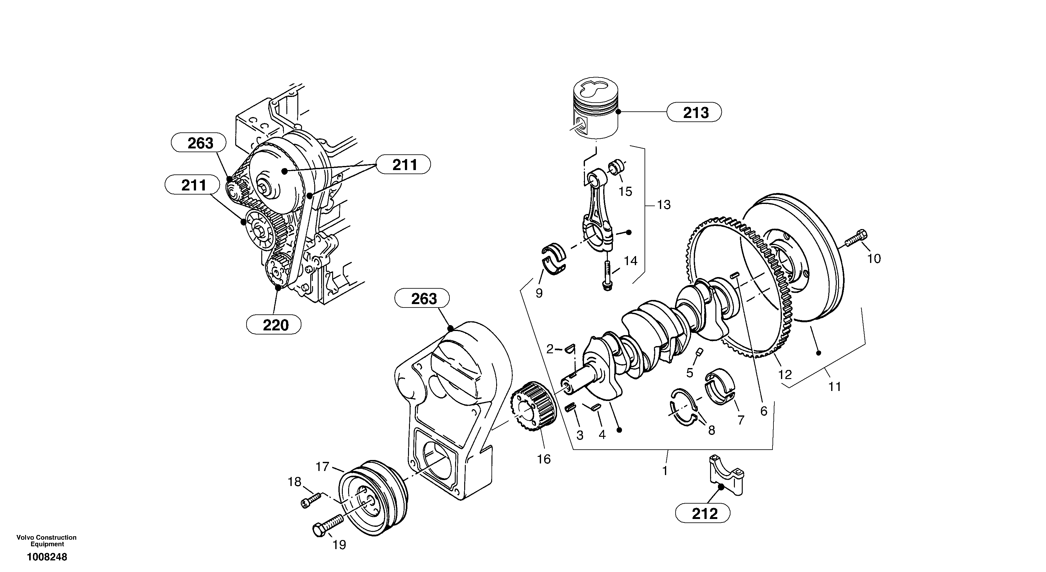
Запчасти Volvo ZL302C SER NO 2404001 - 21796 Коленчатый вал (коленвал)

Схема запчастей Volvo ZL302C SER NO 2404001 - - 21796 Коленчатый вал (коленвал)
FIT
1:1
100%

Артикул

Название

Примечание

Количество

1

ZM 2900881

Коленчатый вал (коленвал)

-2409028

1шт.

1

ZM 2909794

Коленчатый вал (коленвал)

2409029-

1шт.

10

ZM 2900895

Болт

1шт.

11

ZM 2900898

Маховик

1шт.

12

ZM 2900897

Шестерня коронная (кольцевая, планетарная)

1шт.

13

ZM 2900899

Connecting rod

-2409028

1шт.

13

ZM 2909804

Connecting rod

2409029-

1шт.

14

ZM 2900901

Болт

1шт.

15

ZM 2900900

Втулка

-2409028

1шт.

15

ZM 2909803

Втулка

2409029-

1шт.

16

ZM 2900807

Зубчатое колесо приводного ремня

1шт.

17

ZM 2900979

Ремень клиновой pulley

-2409028

1шт.

17

ZM 2909792

Ремень клиновой pulley

2409029-

1шт.

18

ZM 2900980

Болт

-2409028

1шт.

19

ZM 2900896

Болт

1шт.

2

ZM 2900882

Disc Spring

1шт.

3

ZM 2900885

Clamping pin

1шт.

4

ZM 2900884

Disc Spring

-2409028

1шт.

4

ZM 2909793

Disc Spring

2409029-

1шт.

5

ZM 2900828

Пробка (заглушка)

1шт.

6

ZM 2900883

Clamping pin

1шт.

7

ZM 2909795

Подшипник коренной коле

2409029-

1шт.

7

ZM 2900887

Подшипник коренной коле

-0,25 mm, -2409028

1шт.

7

ZM 2909799

Подшипник коренной коле

-0,25 mm, 2409029-

1шт.

7

ZM 2900888

Подшипник коренной коле

-0,50 mm, -2409028

1шт.

7

ZM 2909800

Подшипник коренной коле

-0,50 mm, 2409029-

1шт.

7

ZM 2900886

Подшипник коренной коле

-2409028

1шт.

8

ZM 2900889

Raceway Washer

-2409028

1шт.

8

ZM 2900891

Raceway Washer

+1,00 mm, -2409028

1шт.

8

ZM 2909798

Raceway Washer

+1,00 mm, 2409029-

1шт.

8

ZM 2909796

Raceway Washer

2409029-

1шт.

8

ZM 2900890

Raceway Washer

+0,50 mm, -2409028

1шт.

8

ZM 2909797

Raceway Washer

+0,50 mm, 2409029-

1шт.

9

ZM 2900892

Piston Bearing

1шт.

9

ZM 2909801

Piston Bearing

-0,25 mm

1шт.

9

ZM 2900894

Piston Bearing

-0,50 mm, -2409028

1шт.

9

ZM 2909802

Piston Bearing

-0,50 mm, 2409029-

1шт.

Выбрано товаров: 37