Запчасти Volvo G700 MODELS S/N 33000 - 12481 Control head assembly

Схема запчастей Volvo G700 MODELS S/N 33000 - - 12481 Control head assembly
FIT
1:1
100%

Артикул

Название

Примечание

Количество

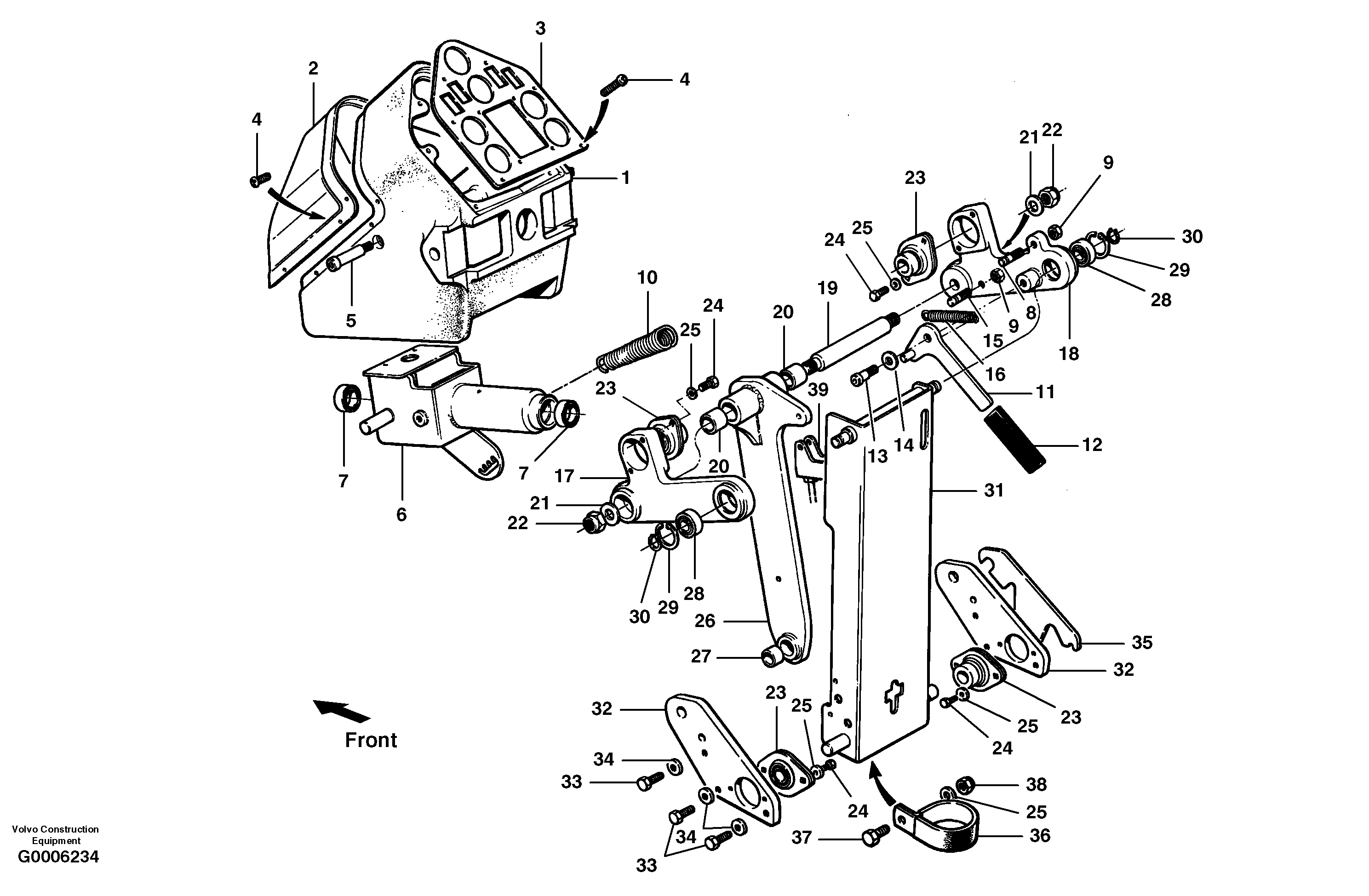
1

CH 96511

Head

pedestal

1шт.

10

CH 96363

Пружина

upper

1шт.

11

CH 96616

Lever

1шт.

12

CH 69890

Handle

1шт.

13

CH 50G-0604

Винт шестигранник

1шт.

13

CH 50G-0604

Винт шестигранник

1шт.

14

VOE 983335

Шайба

1шт.

14

VOE 983335

Шайба

1шт.

15

CH 69660

Spring Pin

spring

1шт.

16

CH 69739

Пружина

lower

1шт.

17

CH 69816

Тяга поворотная

L.H

1шт.

18

CH 69814

Тяга поворотная

R.H

1шт.

19

CH 69807

Вал

upper, pivot

1шт.

2

VOE 12724114

Cover Moulding

1шт.

20

CH 69808

Подшипник

1шт.

21

VOE 12729862

Шайба

1шт.

22

CH 36M-12ZI

Lock nut

1шт.

23

CH 69500

Фланец

1шт.

24

CH 50A-0506ZI

Винт шестигранник

1шт.

24

CH 50A-0506ZI

Винт шестигранник

1шт.

25

VOE 12727853

Шайба

1шт.

26

CH 402051

Опора

1шт.

27

CH 69809

Подшипник

1шт.

28

CH 69621

Подшипник

20 mm

1шт.

29

CH 19B-165

Кольцо стопорное

1шт.

29

CH 19B-165

Snap Ring

1шт.

3

CH 84678

Переключатель

switch, gauge

1шт.

30

CH 69649

Snap Ring

bowed

1шт.

30

CH 69649

Кольцо стопорное

bowed

1шт.

31

CH 402045

Опора

1шт.

32

CH 96600

Side Plate

1шт.

33

CH 50A-0808ZI

Винт шестигранник

1шт.

33

CH 50A-0808ZI

Винт шестигранник

1шт.

34

VOE 983337

Шайба

1шт.

34

VOE 983337

Шайба

1шт.

35

CH 402215

Прокладка

120"

1шт.

35

CH 402216

Прокладка

075"

1шт.

35

CH 402217

Прокладка

060"

1шт.

36

CH 74478

Зажим

1шт.

36

CH 74478

Зажим

1шт.

37

CH 50A-0406ZI

Винт шестигранник

1шт.

37

CH 50A-0406ZI

Винт шестигранник

1шт.

38

CH 36M-04ZI

Гайка

1шт.

38

CH 36M-04ZI

Гайка

1шт.

4

CH 78664

Болт

1шт.

4

CH 78664

Болт

1шт.

5

CH 78536

Болт

1шт.

6

CH 402055

Кронштейн

1шт.

7

CH 69866

Подшипник

1шт.

8

CH 69658

Палец

spring

1шт.

9

CH 30D-06ZI

Гайка

1шт.

Выбрано товаров: 51