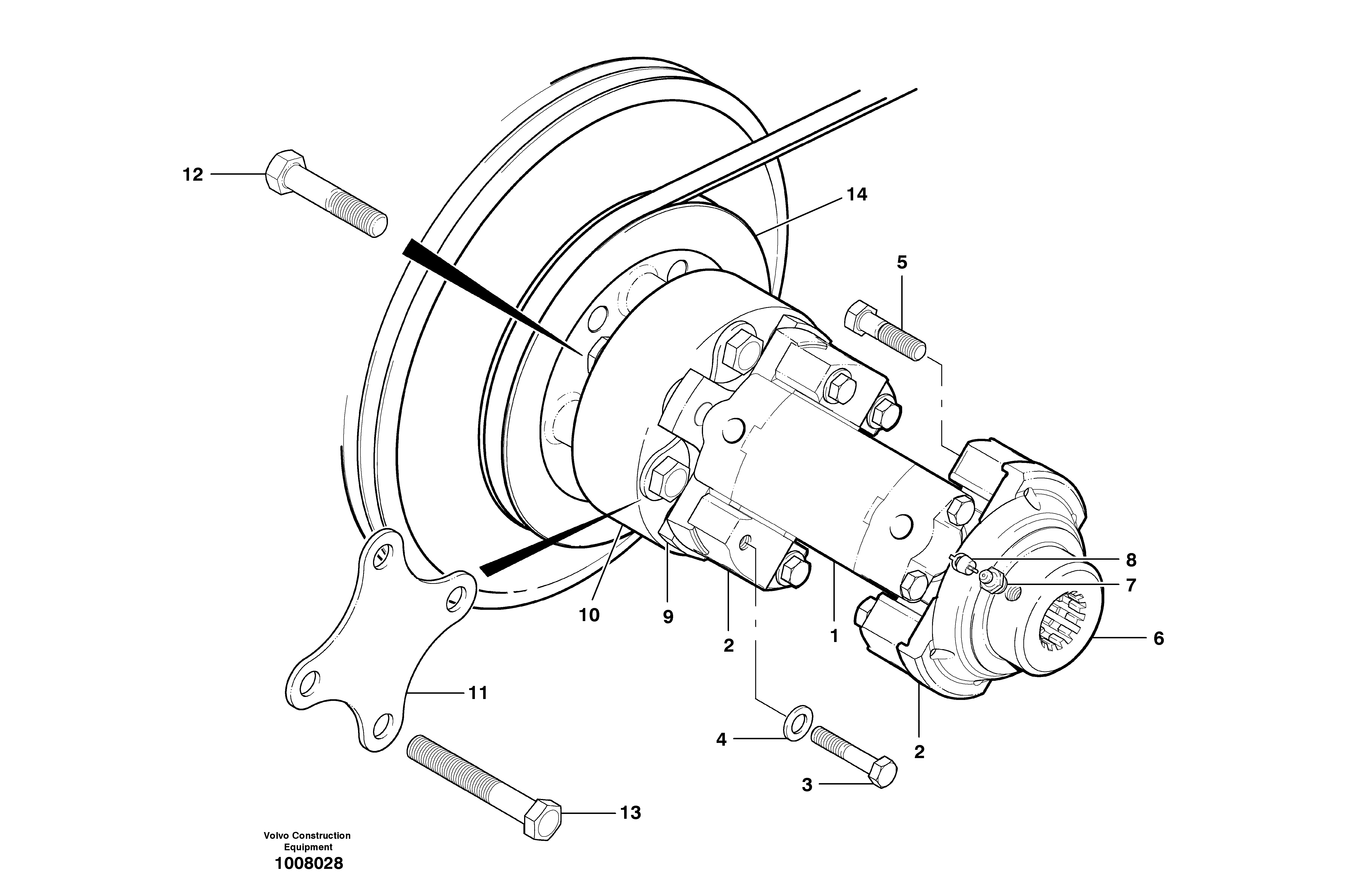
Запчасти Volvo G700B MODELS S/N 35000 - 101549 Pump drive shaft

Схема запчастей Volvo G700B MODELS S/N 35000 - - 101549 Pump drive shaft
FIT
1:1
100%

Артикул

Название

Примечание

Количество

1

VOE 12730686

Вал карданный

1шт.

10

CH 73632

Shaft coupling

1шт.

11

CH 81156

Шайба

1шт.

12

CH 50A-0820ZI

Винт шестигранник

1шт.

12

CH 50A-0820ZI

Винт шестигранник

1шт.

13

CH 57A-0824ZI

Болт

1шт.

14

VOE 12732353

Адаптер

1шт.

2

VOE 12731896

Universal joint

1шт.

3

VOE 12727454

Болт

1шт.

3

VOE 12727454

Болт

1шт.

4

VOE 12727850

Шайба

1шт.

5

CH 50A-0612ZI

Винт шестигранник

1шт.

5

CH 50A-0612ZI

Винт шестигранник

1шт.

6

VOE 12731898

Вилка

1шт.

7

CH 29A-02

Grease Fitting

1шт.

8

CH 34196

Cap

1шт.

9

CH 73633

Вилка

1шт.

Выбрано товаров: 17