Запчасти Volvo SD100C S/N 198060 - 68078 Engine Installation

Схема запчастей Volvo SD100C S/N 198060 - - 68078 Engine Installation
FIT
1:1
100%

Артикул

Название

Примечание

Количество

RM 59728196

Fuel filter insert

1шт.

RM 58875196

Соленоид (электромагнитный клапан)

1шт.

RM 35374677

Фильтр топливный

PRIMARY

1шт.

RM 58827932

Фильтр топливный

PRE-FUEL FILTER

1шт.

RM 59106435

Alternator

65A

1шт.

RM 59816520

Starter motor

1шт.

RM 59309104

Ремень вентилятора

1шт.

RM 59856781

Кронштейн

S/N - 169974

1шт.

RM 59728170

Фильтр масляный

FILTER ELEMENT

1шт.

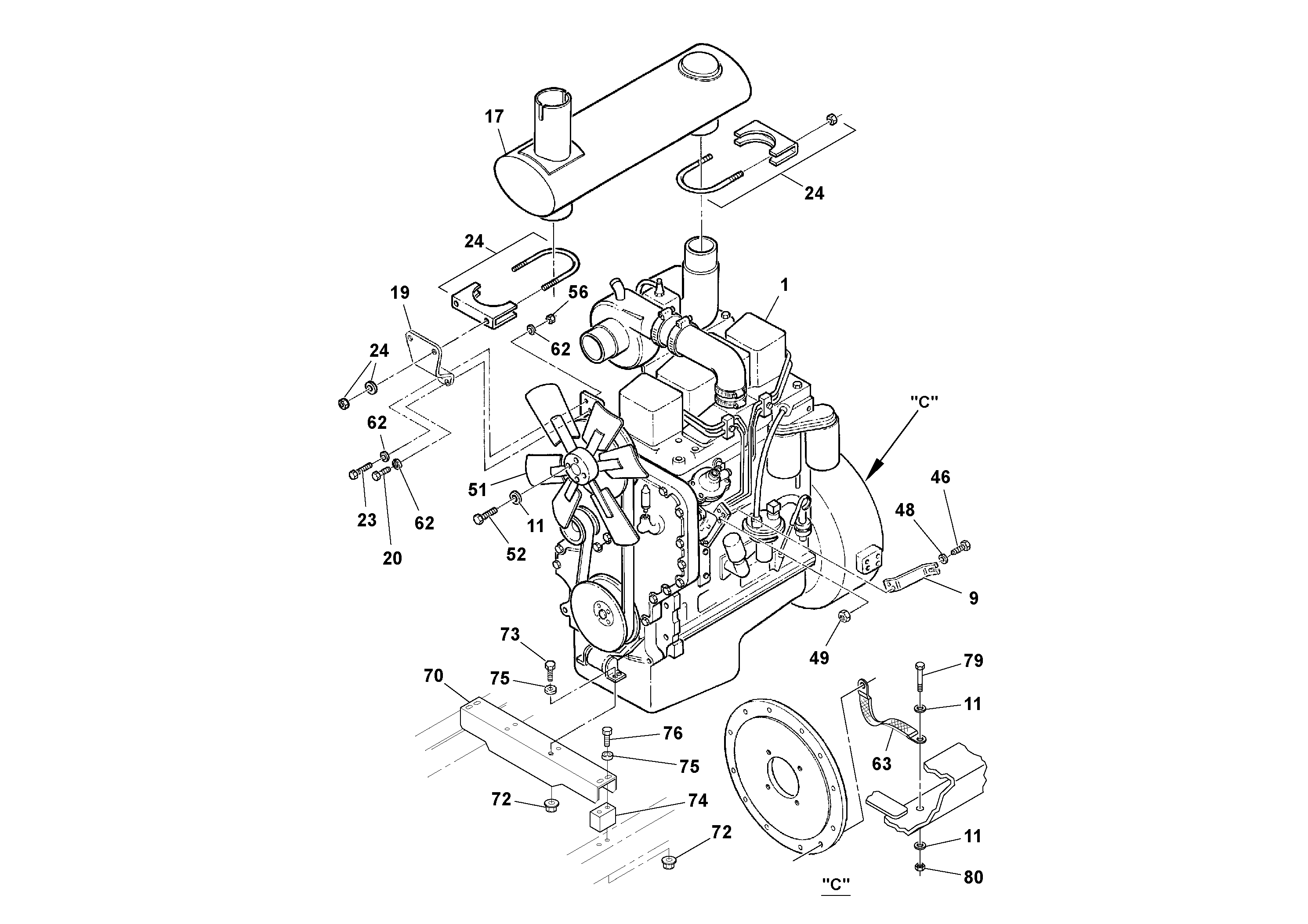
1

RM 13154679

Двигатель в сборе

4BTA3.9C-125 ENCORE

1шт.

11

RM 96741038

Шайба

1шт.

11

RM 96741038

Шайба

1шт.

17

RM 13205901

Silencer

1шт.

19

RM 59108886

Опора

1шт.

20

RM 96702287

Винт шестигранник

1шт.

20

RM 96702287

Винт шестигранник

1шт.

23

RM 96701917

Винт шестигранник

1шт.

23

RM 96701917

Винт шестигранник

1шт.

24

RM 50266972

Зажим

1шт.

46

RM 96704564

Винт шестигранник

1шт.

46

RM 96704564

Винт шестигранник

1шт.

48

RM 96741053

Шайба

1шт.

48

RM 96741053

Шайба

1шт.

49

RM 96704234

Гайка

1шт.

49

RM 96704234

Гайка

1шт.

51

RM 59819292

Вентилятор

1шт.

52

RM 96712583

Винт шестигранник

1шт.

52

RM 96712583

Винт шестигранник

1шт.

56

RM 96704812

Hexagon nut

1шт.

56

RM 96704812

Hexagon nut

1шт.

62

RM 96741046

Плоская шайба

1шт.

62

RM 96741046

Плоская шайба

1шт.

63

RM 59104406

Ground cable

1шт.

70

RM 59176925

Кронштейн

1шт.

72

RM 96704846

Lock nut

1шт.

72

RM 96704846

Lock nut

1шт.

73

RM 96704358

Винт шестигранник

1шт.

73

RM 96704358

Винт шестигранник

1шт.

74

RM 59176917

Вставка

1шт.

75

RM 96711833

Шайба

1шт.

75

RM 96711833

Шайба

1шт.

76

RM 96705314

Винт шестигранник

1шт.

79

RM 96705587

Винт шестигранник

1шт.

79

RM 96705587

Винт шестигранник

1шт.

80

RM 96701370

Гайка

1шт.

80

RM 96701370

Гайка

1шт.

80

RM 96701370

Nut

1шт.

9

RM 13222864

Кронштейн

S/N 169975-

1шт.

Выбрано товаров: 48