Качественные детали и логистика
Оригинальные и аналоговые запчасти с доставкой по России, Казахстану и Беларуси
©2022 PartSell ООО "Система" ИНН 2463123282 ОГРН 1212400004838
Центральный офис: г. Красноярск, Академика Киренского, д.87, пом.4
Телефон: 8 (800) 777-65-74 Email: zakaz@partsell.ru
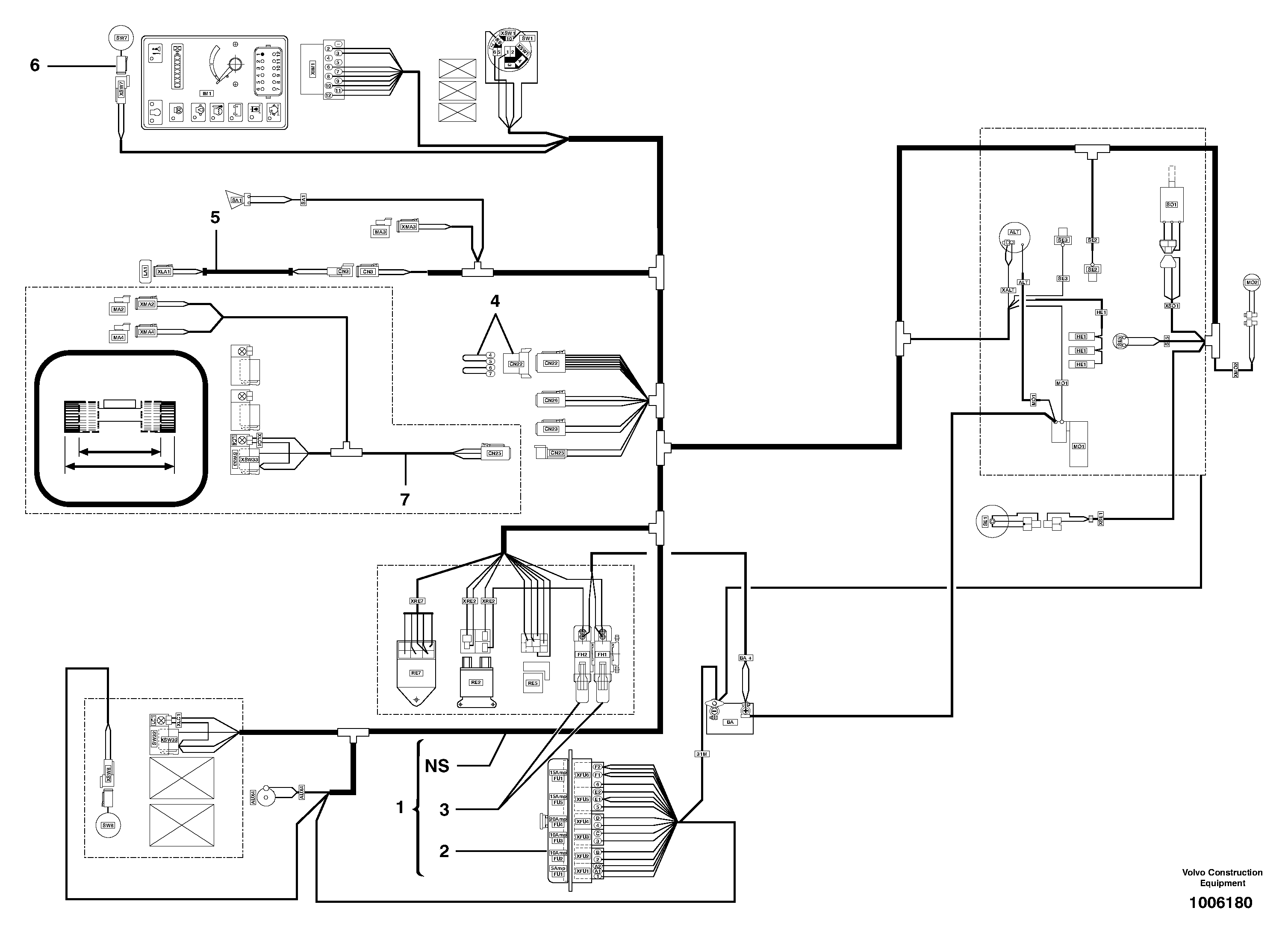
8247 Electrical system / without Puma
№
Артикул
Название
Примечание
Количество
1
VOE 11801660
Wire harness
1шт.
4
VOE 11801753
Cable
5
VOE 11801881
6
VOE 11801742
7
VOE 11801746
Выбрано товаров: 0