Запчасти Volvo EC14 TYPE 246, 271 21172 Attachments supply and return circuit

Схема запчастей Volvo EC14 TYPE 246, 271 - 21172 Attachments supply and return circuit
FIT
1:1
100%

Артикул

Название

Примечание

Количество

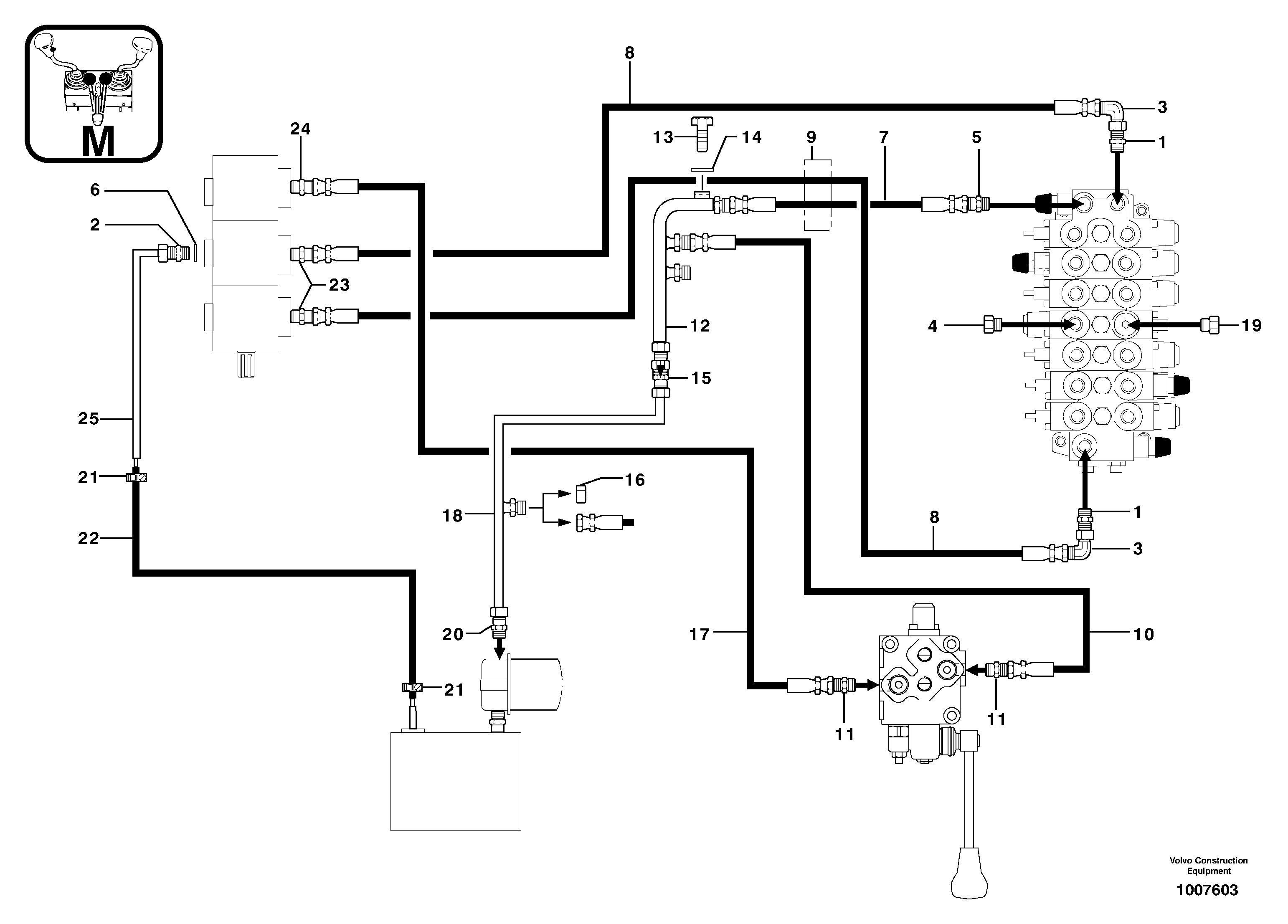
1

PJ 4750276

Вал

1шт.

10

PJ 4190454

High pressure hose

3/8''

1шт.

11

VOE 11806376

Переходник масляного фильтра

1шт.

12

PJ 6010109

Трубка

1шт.

13

PJ 4380030

Болт

HM6X16

1шт.

14

VOE 960139

Шайба

LU6

1шт.

14

VOE 960139

Шайба

LU6

1шт.

15

VOE 11806466

Reed valve

2 bars

1шт.

16

PJ 4740037

Пробка (заглушка)

1шт.

17

PJ 4190458

High pressure hose

3/8''

1шт.

18

PJ 6010083

Трубка

1шт.

19

PJ 4740012

Пробка (заглушка)

1шт.

2

PJ 4750134

Переходник масляного фильтра

1шт.

20

VOE 11806378

Переходник масляного фильтра

1шт.

21

VOE 11802432

Фланец

1шт.

22

PJ 4190073

Шланг

1 "

1шт.

23

VOE 11806402

Переходник масляного фильтра

1шт.

24

PJ 4750410

Переходник масляного фильтра

1шт.

25

PJ 6010110

Трубка

1шт.

3

PJ 4700012

Elbow

1шт.

4

PJ 4740012

Пробка (заглушка)

1шт.

5

PJ 4750143

Переходник масляного фильтра

1шт.

6

VOE 944252

Прокладка

1шт.

7

PJ 4190684

High pressure hose

5/8''

1шт.

8

PJ 4195571

High pressure hose

1/2''

1шт.

9

PJ 5040052

Втулка (распорная)

1шт.

Выбрано товаров: 26