Качественные детали и логистика
Оригинальные и аналоговые запчасти с доставкой по России, Казахстану и Беларуси
©2022 PartSell ООО "Система" ИНН 2463123282 ОГРН 1212400004838
Центральный офис: г. Красноярск, Академика Киренского, д.87, пом.4
Телефон: 8 (800) 777-65-74 Email: zakaz@partsell.ru
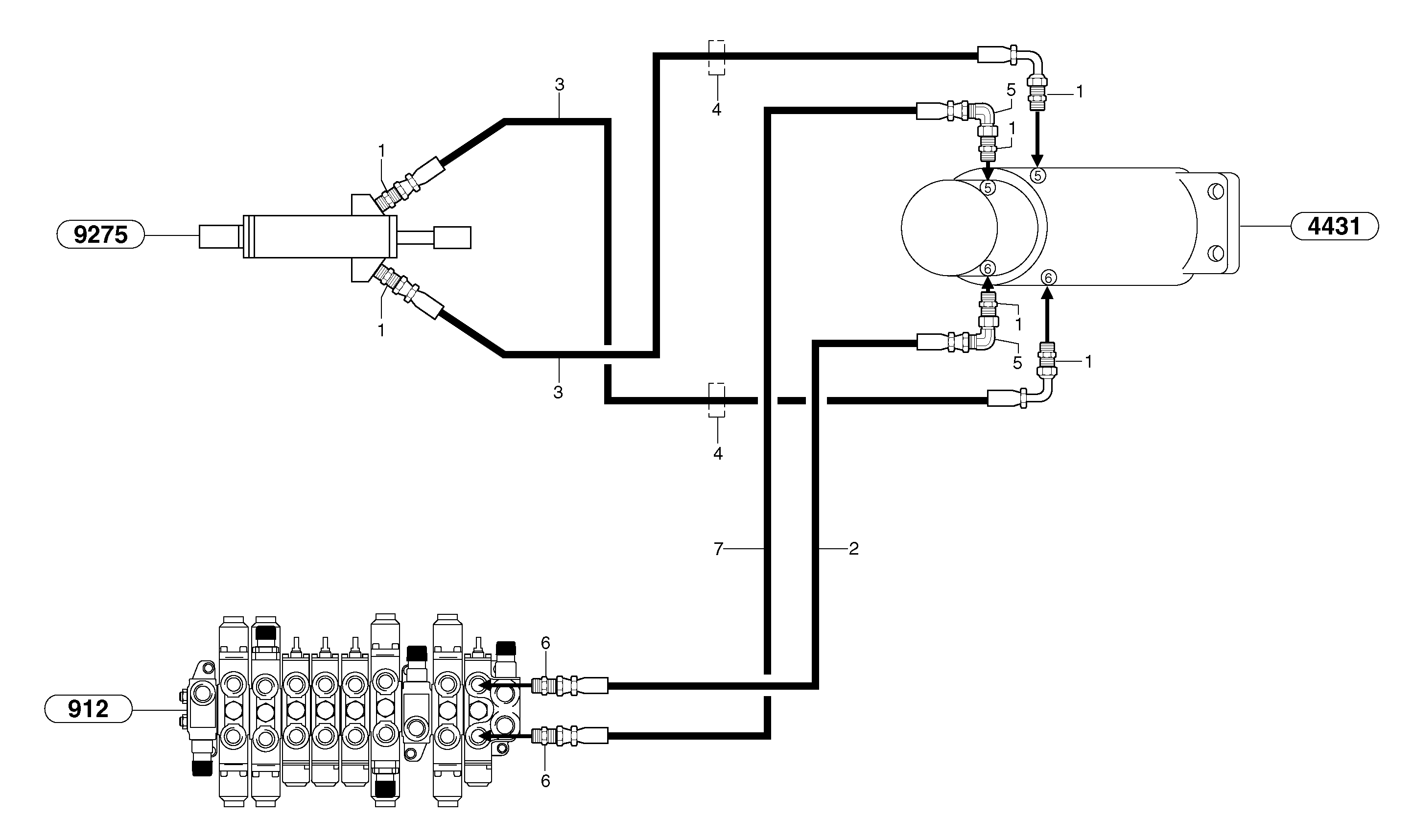
5980 Hydr. circuit. ( dozer blade )
№
Артикул
Название
Примечание
Количество
1
VOE 11806380
Переходник масляного фильтра
1шт.
2
PJ 4190336
High pressure hose
5/16''
3
VOE 11805883
Шланг
4
PJ 5140050
Уплотнительная втулка
5
PJ 4700006
Elbow
6
PJ 4750421
7
PJ 4193040
Выбрано товаров: 0