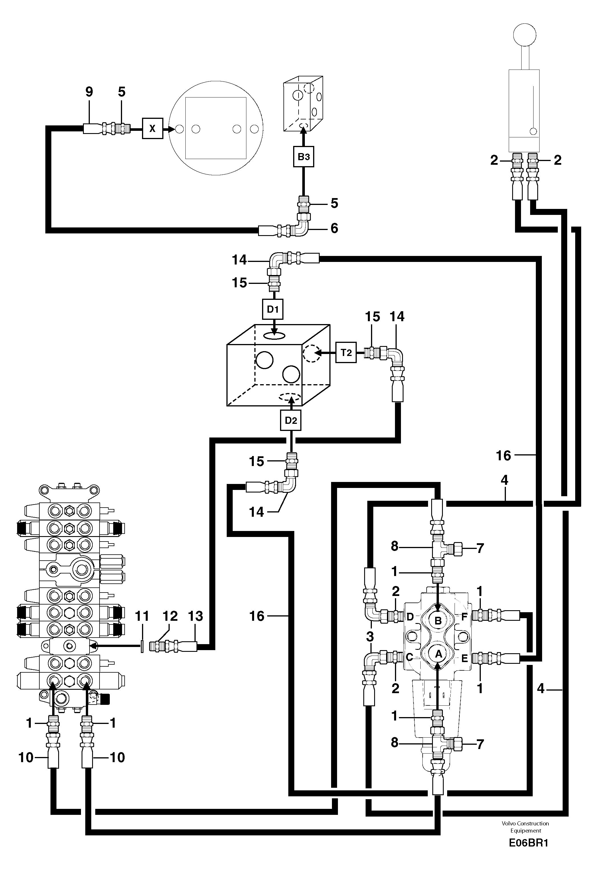
Запчасти Volvo EC50 84657 Hydr. circuit. ( boom slewing / offset ) EC50 TYPE 247

Схема запчастей Volvo EC50 - 84657 Hydr. circuit. ( boom slewing / offset ) EC50 TYPE 247
FIT
1:1
100%

Артикул

Название

Примечание

Количество

1

VOE 11806402

Переходник масляного фильтра

1шт.

10

PJ 4195547

High pressure hose

1шт.

11

VOE 14042936

Sealing washer

1шт.

11

VOE 14042936

Sealing washer

1шт.

12

PJ 4750459

Переходник масляного фильтра

1шт.

13

PJ 4195637

High pressure hose

1/2''

1шт.

14

PJ 4700012

Elbow

1шт.

15

PJ 4750276

Вал

1шт.

16

PJ 4195633

High pressure hose

1/2''

1шт.

2

PJ 4750410

Переходник масляного фильтра

1шт.

3

PJ 4700009

Elbow

1шт.

4

PJ 4194055

High pressure hose

3/8''

1шт.

5

VOE 11806380

Переходник масляного фильтра

1шт.

6

VOE 11806283

Elbow

1шт.

7

VOE 11806333

Пробка (заглушка)

1шт.

8

PJ 4720002

Tee

1шт.

9

VOE 11805878

Шланг

5/16''

1шт.

Выбрано товаров: 17