Запчасти Volvo EC50 8694 Electrical system / cab EC50 TYPE 247

Схема запчастей Volvo EC50 - 8694 Electrical system / cab EC50 TYPE 247
FIT
1:1
100%

Артикул

Название

Примечание

Количество

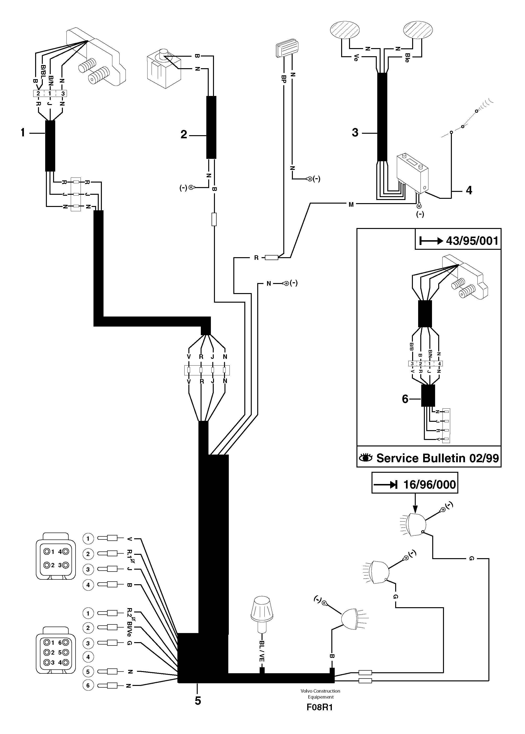
1

PJ 7415641

Wire harness

CAB - 43/95/000

1шт.

2

PJ 7415645

Wire harness

1шт.

3

PJ 7411900

Wire harness

1шт.

4

PJ 7412521

Wire harness

1шт.

5

PJ 7416676

Wire harness

1шт.

6

PJ 7417423

Wire harness

CAB 43/95/001 -

1шт.

Выбрано товаров: 6