Запчасти Volvo EC55C S/N 110001- / 120001- 45602 Система масляной смазки

Схема запчастей Volvo EC55C S/N 110001- / 120001- - 45602 Система масляной смазки
FIT
1:1
100%

Артикул

Название

Примечание

Количество

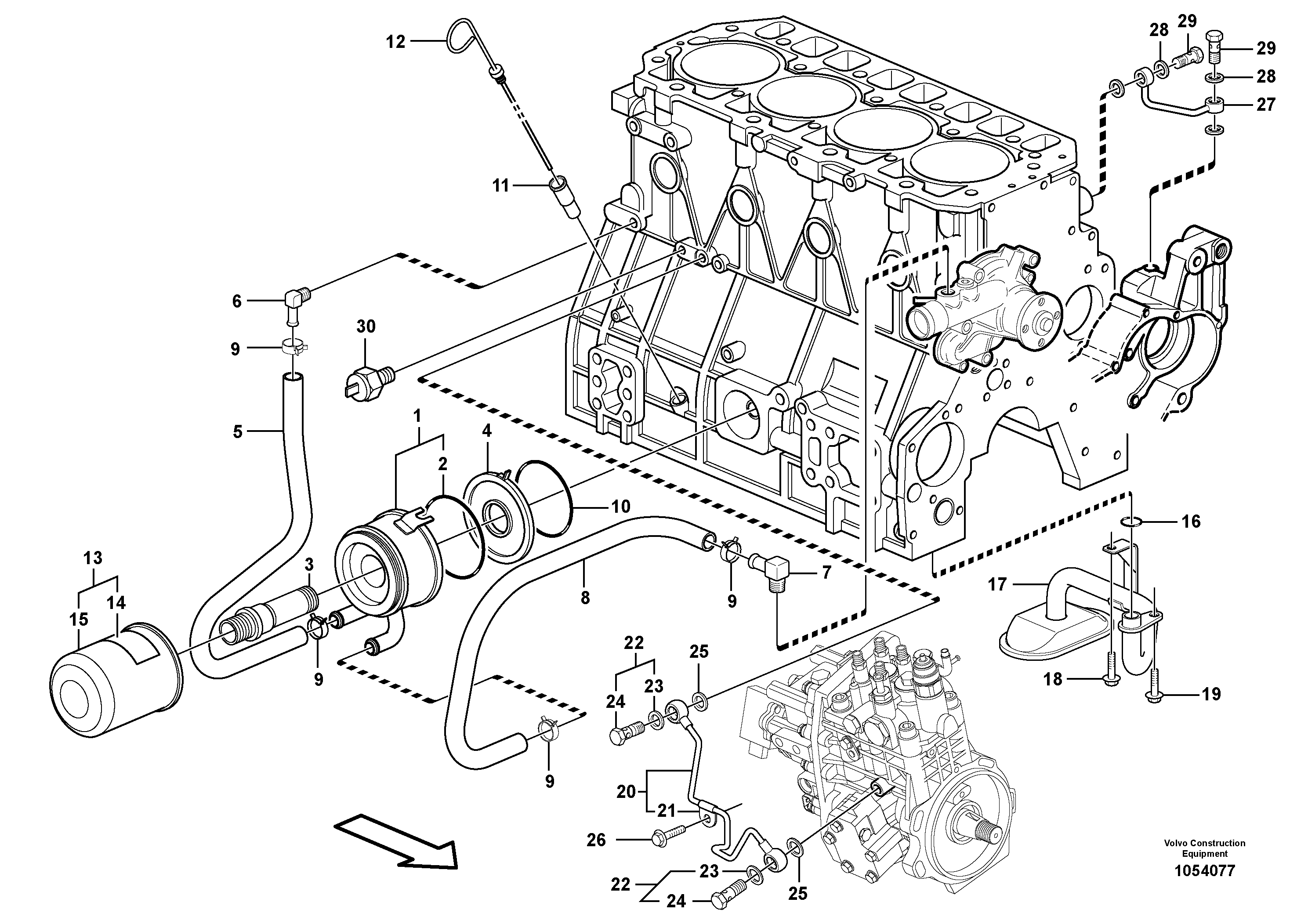
1

VOE 15057832

Масляный радиатор

1шт.

1

VOE 15057832

Масляный радиатор

1шт.

10

VOE 11714892

Кольцо уплотнительное (О-кольцо)

1шт.

10

VOE 11714892

Кольцо уплотнительное (О-кольцо)

1шт.

11

VOE 11715318

Dipstick tube

1шт.

11

VOE 11715318

Dipstick tube

1шт.

12

VOE 14543858

Dipstick

1шт.

12

VOE 14543858

Dipstick

1шт.

13

VOE 14523962

Фильтр топливный

1шт.

16

VOE 11714738

Кольцо уплотнительное (О-кольцо)

1шт.

16

VOE 11714738

Кольцо уплотнительное (О-кольцо)

1шт.

17

VOE 14525397

Oil pipe

1шт.

17

VOE 14525397

Трубка

1шт.

18

VOE 11714490

Болт

1шт.

18

VOE 11714490

Болт

1шт.

19

VOE 11714372

Болт

1шт.

19

VOE 11714372

Болт

1шт.

2

VOE 15057833

Кольцо уплотнительное (О-кольцо)

1шт.

2

VOE 15057833

Кольцо уплотнительное (О-кольцо)

1шт.

20

VOE 15066108

Трубка

1шт.

20

VOE 15066108

Трубка

1шт.

21

VOE 14543860

Опора

1шт.

22

VOE 14521571

Bolt

1шт.

22

VOE 14521571

Болт

1шт.

23

VOE 11714476

Sealing washer

1шт.

23

VOE 11714476

Сальник

1шт.

24

SA 8210-05600

Болт

1шт.

25

VOE 11714476

Sealing washer

1шт.

25

VOE 11714476

Сальник

1шт.

26

VOE 11714490

Болт

1шт.

26

VOE 11714490

Болт

1шт.

27

VOE 11714899

Tube Assembly

1шт.

28

VOE 11714900

Hollow screw

1шт.

28

VOE 11714900

Hollow screw

1шт.

29

VOE 11714476

Sealing washer

1шт.

29

VOE 11714476

Сальник

1шт.

3

VOE 11714852

Nipple

1шт.

3

VOE 11714852

Nipple

1шт.

30

VOE 15066081

Oil pressure sensor

1шт.

30

VOE 15066081

Oil pressure sensor

1шт.

4

VOE 11714853

Кронштейн

1шт.

5

VOE 15057890

Шланг

1шт.

5

VOE 15057890

Шланг

1шт.

6

VOE 11713722

Elbow

1шт.

6

VOE 11713722

Elbow

1шт.

7

VOE 11714410

Elbow nipple

1шт.

7

VOE 11714410

Elbow nipple

1шт.

8

VOE 15066037

Hose assembly

1шт.

8

VOE 15066037

Hose assembly

1шт.

9

VOE 11714421

Hose clamp

1шт.

9

VOE 11714421

Hose clamp

1шт.

Выбрано товаров: 0