Запчасти Volvo ECR28 TYPE 601 74245 Electrical system, forward / reverse switch

Схема запчастей Volvo ECR28 TYPE 601 - 74245 Electrical system, forward / reverse switch
FIT
1:1
100%

Артикул

Название

Примечание

Количество

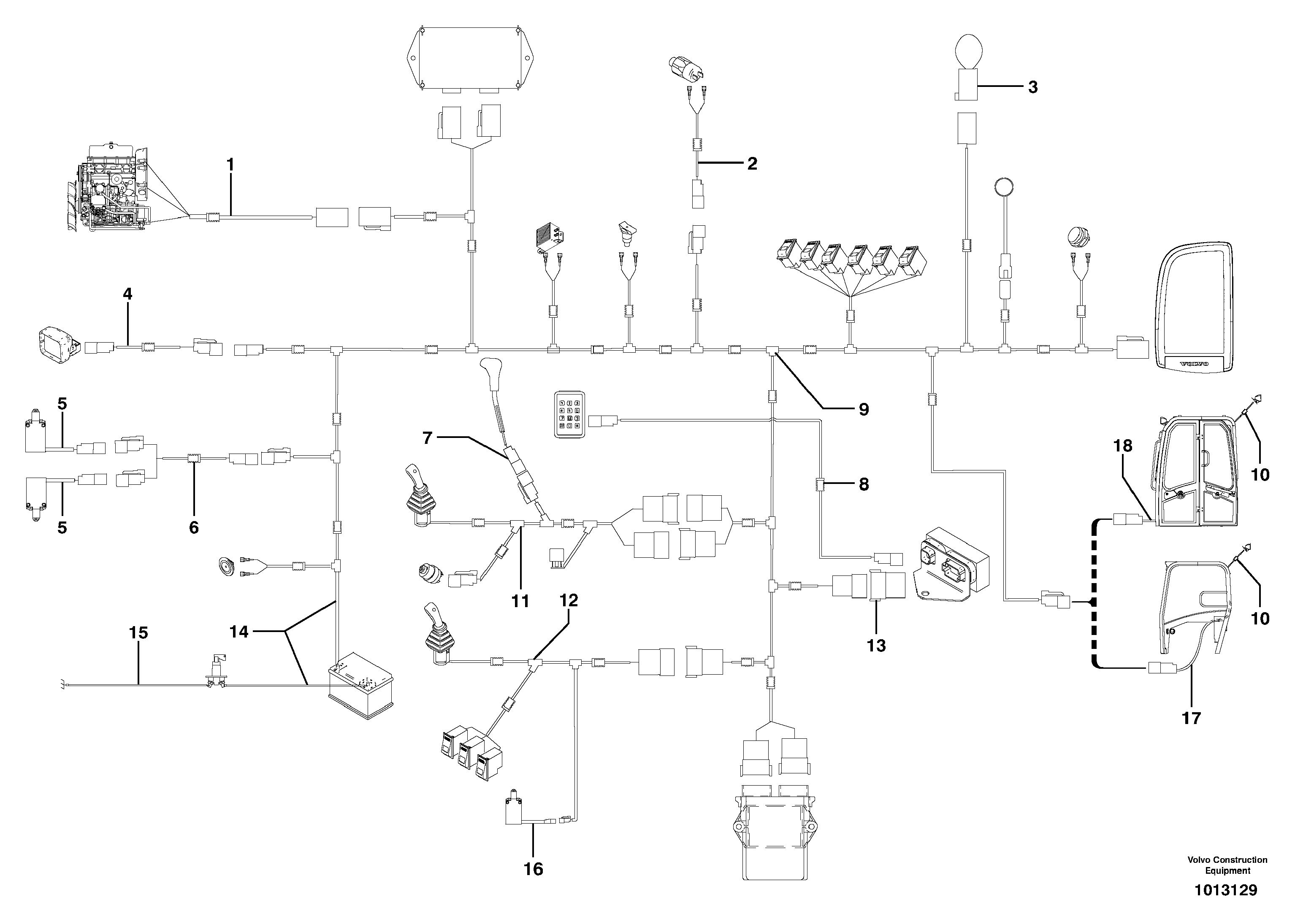
1

VOE 11803181

Wire harness

1шт.

1

VOE 15616417

Cable harness

1шт.

11

VOE 11807478

Wire harness

S/N 601.10488 -

1шт.

11

VOE 11803185

Wire harness

S/N - 601.10487

1шт.

12

VOE 11803184

Wire harness

1шт.

13

VOE 11803328

Wire harness

1шт.

Выбрано товаров: 6