Запчасти Volvo EW60C 62577 Выхлопная система

Схема запчастей Volvo EW60C - 62577 Выхлопная система
FIT
1:1
100%

Артикул

Название

Примечание

Количество

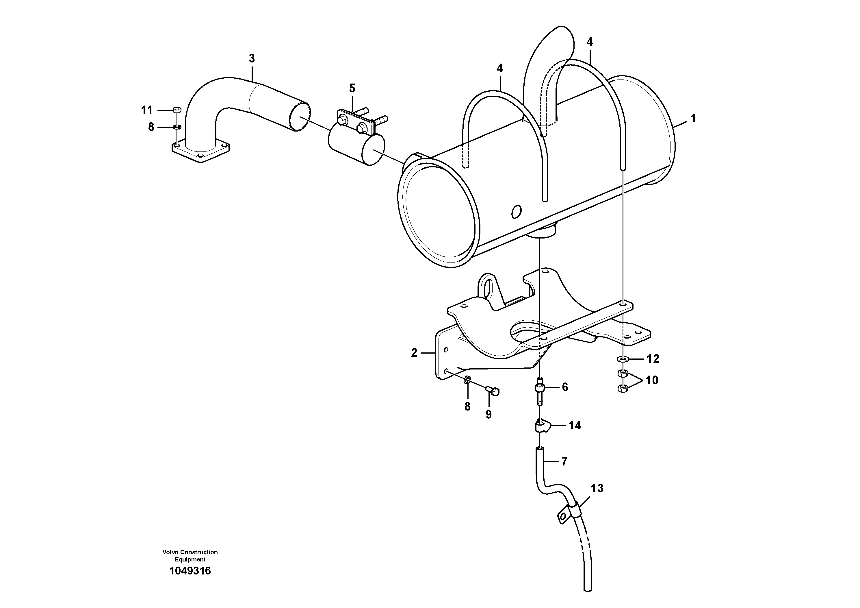
1

VOE 14612123

Silencer

1шт.

10

VOE 983304

Hexagon nut

1шт.

10

VOE 983304

Hexagon nut

1шт.

11

VOE 983303

Гайка

1шт.

11

VOE 983303

Hexagon nut

1шт.

12

VOE 992040

Шайба

1шт.

12

VOE 992040

Плоская шайба

1шт.

13

SA 9315-01401

Insulating clip

1шт.

13

SA 9315-01401

Скоба (хомут)

1шт.

14

SA 9312-00004

Зажим

1шт.

2

VOE 14591758

Кронштейн

1шт.

3

VOE 14591768

Трубка

1шт.

4

VOE 14570901

U-образный болт (скоба, П образный) / хомут

1шт.

5

VOE 14518748

Зажим

1шт.

6

VOE 14555267

Соединитель

1шт.

7

VOE 14881254

Шланг

1шт.

8

VOE 955921

Шайба пружинная

1шт.

8

VOE 955921

Шайба пружинная

1шт.

9

VOE 983242

Винт шестигранник

1шт.

9

VOE 983242

Болт

1шт.

Выбрано товаров: 20