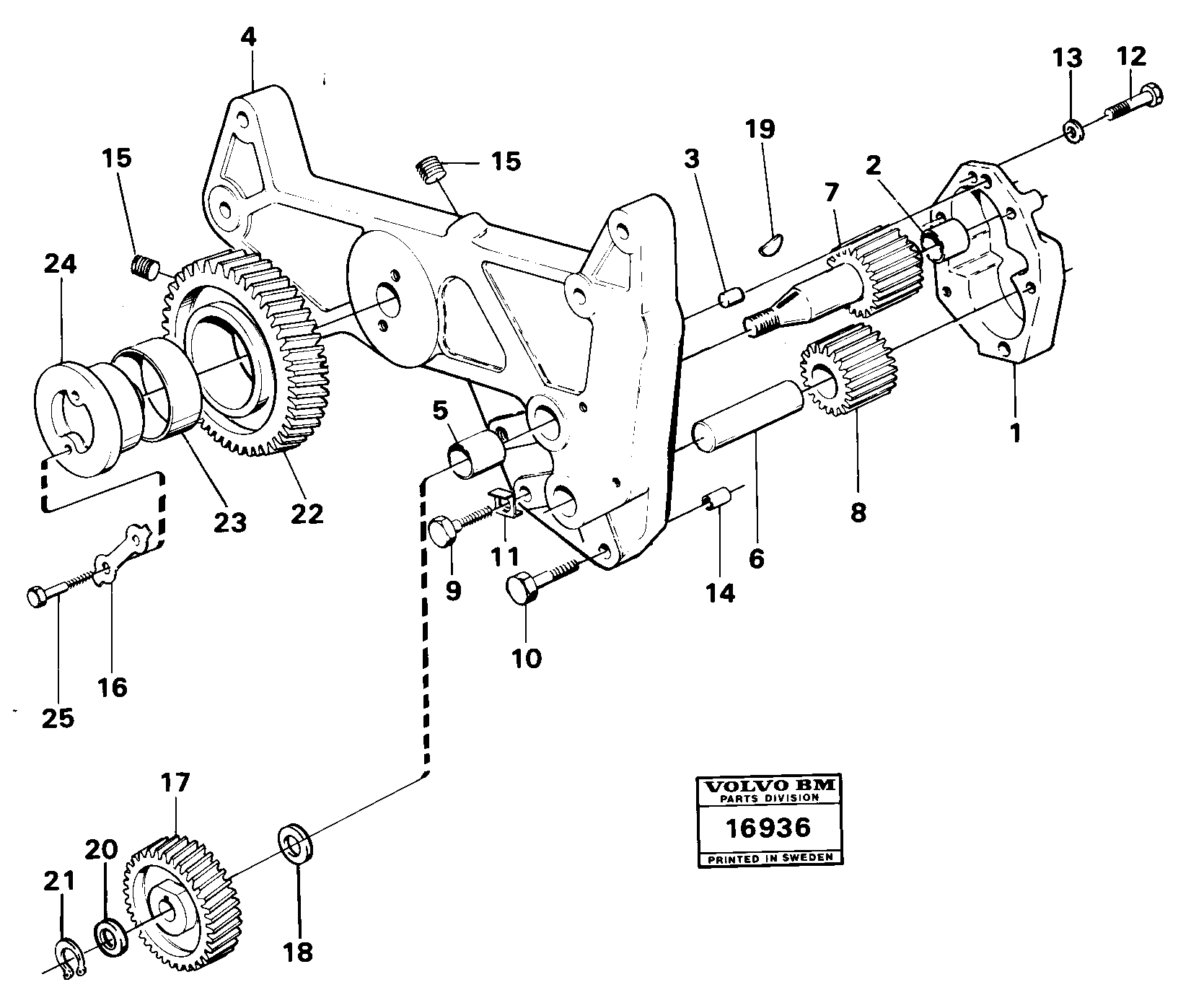
Запчасти Volvo 616B/646 616B,646 D45, TD45 2794 Lubricating oil pump mo 53300-

Схема запчастей Volvo 616B/646 616B,646 D45, TD45 - 2794 Lubricating oil pump mo 53300-
FIT
1:1
100%

Артикул

Название

Примечание

Количество

VOE 4804522

Насос масляный

1шт.

1

VOE 4804196

Oil pump housing

1шт.

10

VOE 955515

Болт

1шт.

10

VOE 955515

Винт шестигранник

1шт.

11

VOE 921206

Стопорная шайба (кольцо)

1шт.

12

VOE 955516

Болт

1шт.

12

VOE 955516

Винт шестигранник

1шт.

13

VOE 13941906

Шайба

1шт.

13

VOE 13941906

Шайба

1шт.

14

VOE 787235

Spring pin

1шт.

15

VOE 191142

Пробка (заглушка)

1шт.

16

VOE 7015024

Стопорная шайба (кольцо)

1шт.

17

VOE 4804202

Drive Gear

1шт.

18

VOE 424133

Шайба упорная

1шт.

19

VOE 910115

Woodruff key

1шт.

19

VOE 910115

Woodruff key

1шт.

2

VOE 470234

Втулка

1шт.

20

VOE 926147

Support washer

1шт.

21

VOE 914450

Retaining ring

1шт.

21

VOE 914450

Кольцо стопорное

1шт.

22

VOE 787297

Промежуточная шестерня

1шт.

23

VOE 785775

Втулка

1шт.

24

VOE 785519

Pivot pin

1шт.

25

VOE 940161

Винт шестигранник

1шт.

25

VOE 940161

Винт шестигранник

1шт.

3

VOE 918145

918145

1шт.

4

VOE 787598

787598

1шт.

5

VOE 470234

Втулка

1шт.

6

VOE 4804199

Полуось

1шт.

7

VOE 4804200

Вал

1шт.

9

VOE 955514

Болт

1шт.

9

VOE 955514

Винт шестигранник

1шт.

Выбрано товаров: 32