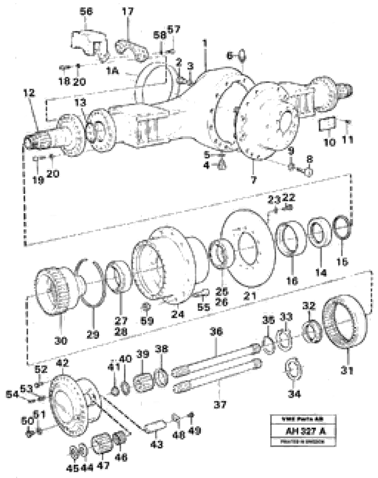
Запчасти Volvo L90B 103166 Мост ведущий задний Ah 53j L90B VOLVO BM VOLVO BM L90B

Схема запчастей Volvo L90B - 103166 Мост ведущий задний Ah 53j L90B VOLVO BM VOLVO BM L90B
FIT
1:1
100%

Артикул

Название

Примечание

Количество

VOE 23743

Planetary Axle

1шт.

VOE 183610

Подшипник

1шт.

VOE 183610

Подшипник

1шт.

VOE 183690

Подшипник

1шт.

VOE 183690

Подшипник

1шт.

1

VOE 11035337

Axle casing

1шт.

11

VOE 950891

Drive screw

1шт.

11

VOE 950891

Drive screw

1шт.

12

VOE 4870171

Spindle

1шт.

13

VOE 980827

Кольцо уплотнительное (О-кольцо)

1шт.

14

VOE 11102641

Spacer ring

1шт.

14

VOE 11102641

Spacer ring

1шт.

15

VOE 13960198

Кольцо уплотнительное (О-кольцо)

1шт.

15

VOE 13960198

Кольцо уплотнительное (О-кольцо)

1шт.

16

VOE 11994222

Кольцо уплотнительное

1шт.

16

VOE 11994222

Кольцо уплотнительное

1шт.

17

VOE 4870321

Brake anchorage

1шт.

17

VOE 4870321

Brake anchorage

1шт.

18

VOE 14370999

Allen Hd Screw

M20 x 80

1шт.

19

VOE 949566

Винт шестигранник (торцевой ключ)

M20 x 60

1шт.

19

VOE 949566

Hex. socket screw

M20 x 60

1шт.

1A

VOE 11035315

Втулка

1шт.

2

VOE 11034156

Пробка (заглушка)

1шт.

2

VOE 11034156

Пробка (заглушка)

1шт.

20

VOE 941914

Шайба пружинная

1шт.

20

VOE 941914

Шайба пружинная

1шт.

21

VOE 4717690

Brake disc

1шт.

21

VOE 4717690

Brake disc

1шт.

22

VOE 13947373

Болт

1шт.

22

VOE 13947373

Болт

1шт.

23

VOE 941912

Шайба пружинная

1шт.

23

VOE 941912

Шайба пружинная

1шт.

24

VOE 4717777

Ступица

1шт.

24

VOE 4717777

Ступица

1шт.

29

VOE 4717022

Retaining ring

1шт.

29

VOE 4717022

Кольцо стопорное

1шт.

3

VOE 958228

Кольцо уплотнительное (О-кольцо)

1шт.

3

VOE 958228

Кольцо уплотнительное (О-кольцо)

1шт.

30

VOE 11034005

Gear ring holder

1шт.

31

VOE 4717906

Шестерня коронная (кольцевая, планетарная)

1шт.

31

VOE 4717906

Шестерня коронная (кольцевая, планетарная)

1шт.

32

VOE 11102372

Гайка

1шт.

33

VOE 4870178

Lock ring

ALT. 2 ST

1шт.

34

VOE 4870179

Lock ring

ALT. 2 ST

1шт.

35

VOE 13945505

Кольцо стопорное

1шт.

35

VOE 13945505

Retaining ring

1шт.

36

VOE 4870453

Полуось

LH, L=1126

1шт.

37

VOE 4870460

Полуось

RH, L=1046

1шт.

37

VOE 4870460

Вал приводной (ведущий)

RH, L=1046

1шт.

38

VOE 11102909

Шайба упорная

1шт.

39

VOE 11103090

Солнечная (центральная / планетарная) шестерня

1шт.

39

VOE 11103090

Солнечная (центральная / планетарная) шестерня

1шт.

4

VOE 11102187

Пробка магнитная

1шт.

4

VOE 11102187

Пробка магнитная

1шт.

40

VOE 4717033

Lock ring

1шт.

40

VOE 4717033

Lock ring

1шт.

41

VOE 11102910

Кольцо изнашиваемое

1шт.

42

VOE 11102676

Водило планетарного редуктора

1шт.

43

VOE 11034888

Вал планетарной шестерни

1шт.

44

VOE 4870486

Шайба упорная

THICK= 1,0MM

1шт.

45

VOE 11034147

Шайба упорная

THICK= 2,75MM

1шт.

46

VOE 4881319

Комплект подшипника

1шт.

47

VOE 11102295

Шестерня планетарная (сателлит)

1шт.

48

VOE 4870445

Striker plate

1шт.

49

VOE 4870448

Болт

1шт.

49

VOE 4870448

Screw

1шт.

5

VOE 958228

Кольцо уплотнительное (О-кольцо)

1шт.

5

VOE 958228

Кольцо уплотнительное (О-кольцо)

1шт.

50

VOE 11034156

Пробка (заглушка)

1шт.

50

VOE 11034156

Пробка (заглушка)

1шт.

51

VOE 958228

Кольцо уплотнительное (О-кольцо)

1шт.

51

VOE 958228

Кольцо уплотнительное (О-кольцо)

1шт.

52

VOE 13977564

Винт шестигранник

1шт.

52

VOE 13977564

Винт шестигранник

1шт.

53

VOE 952031

Spring pin

14 X 28

1шт.

53

VOE 952031

Spring pin

14 X 28

1шт.

54

VOE 951990

Spring pin

8 X 28

1шт.

54

VOE 951990

Spring pin

8 X 28

1шт.

55

VOE 11102585

Шпилька колеса

1шт.

57

VOE 4717660

Болт

1шт.

57

VOE 4717660

Болт

1шт.

58

VOE 941914

Шайба пружинная

1шт.

58

VOE 941914

Шайба пружинная

1шт.

59

VOE 4717139

Гайка

1шт.

59

VOE 4717139

Гайка

1шт.

6

VOE 4881469

Bleeder nipple

1шт.

6

VOE 4881469

Bleeder nipple

1шт.

8

VOE 949544

Винт шестигранник (торцевой ключ)

L=70

1шт.

8

VOE 949544

Hex. socket screw

L=70

1шт.

9

VOE 941912

Шайба пружинная

1шт.

9

VOE 941912

Шайба пружинная

1шт.

Выбрано товаров: 91